Infineon TLE500x/TLE501x磁気角度センサ

Infineon TLE500x/TLE501x磁気角度センサ

Infineon TLE500x/TLE501x磁気角度センサは、定評のある車載用認定統合巨大磁気抵抗(iGMR)技術に基づく磁気角度検知の原理を用いて設計されています。iGMR技術は、1つのチップ内に磁気抵抗検知エレメントと統合回路を組み合わせています。これらのデバイスは、高角度精度と分解能を備えた0°~360°間の全範囲にわたって、磁場の絶対的な向きを決定することができます。これらの製品は、統合された、高速信号処理、短い遅延時間、複数のインタフェースオプションのメリットを提供します。典型的な用途には、磁気符号化、モータ整流、ステアリング角度、回転位置の測定があります。

Infineon TLE5009 GMRベースの角度センサは、アナログ出力を備えた角度センサです。このデバイスは、巨大磁気抵抗(GMR)エレメントの正弦および余弦角成分を測定することにより、磁界の向きを検出します。各デバイスは0〜360°の範囲で、磁石角度を表すアナログ正弦および余弦出力電圧を提供します。差動GMRブリッジ信号は温度が補償されており、磁場の強さとは無関係です。これは、広い温度範囲とフィールド範囲にわたって一定の出力電圧を維持することに役立ちます。アナログ出力は、差動アプリケーション用に設計されています。出力電圧は、A/D変換器の動的範囲を使用するように設計されており、電圧基準としてセンサと同じ電源を使用しています。


その他の資料
データシート データシート
 
特徴
  • 3V~5.5Vの動作供給電圧
  • 低電流消費および超迅速起動
  • 過電圧検出
  • 360°非接触角度測定
  • 3.3Vまたは5Vの電源電圧で回路向けに最適化された出力振幅(それぞれE10x0タイプまたはE20x0タイプ)
  • GMRベースの検知原理のために、エアギャップ振動からの影響を受けない
  • 広い温度範囲にわたって一定の出力振幅: -40°C〜150°C(接合温度)

  • 標準0.6°の高精度な全体角度エラー
  • AEC-Q100車載用認定
  • リードフリー(無鉛)めっきのグリーンパッケージ

アプリケーション
  • 電動モータ整流用の検知ロータ位置
  • ロータリスイッチ
  • ステアリングと検知
  • バルブまたはフラップ位置検知
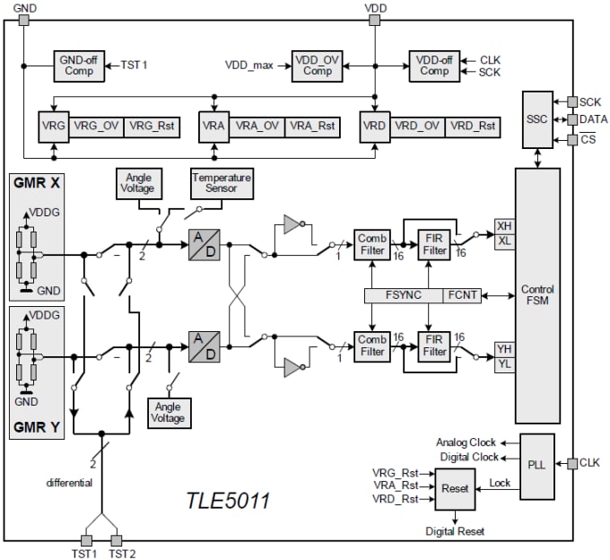
ブロック図
ブロック図

Infineon TLE5011 GMR角度センサは、正弦と余弦角度コンポーネントを測定することで磁界の向きを検出する、360°角度センサです。これは、モノリシック統合巨大磁気抵抗(iGMR)エレメントで行われます。データ通信は、SPI互換の双方向同期シリアル通信(SSC)インターフェースを用いて達成されています。正弦と余弦の値を、デジタルで読み出すことができます。これらの信号は、磁場(磁石)の角度方向を計算するために、デジタル処理することができます。この計算は、回転デジタルコンピュータ(CORDIC)アルゴリズムを用いて行うことができます。冗長性のために、マイクロコントローラの1つのSSCインターフェースに、1つ以上のTLE5011を接続することが可能です。複数のTLE5011デバイスを使用する場合、接続されたTLE5011の同期は、ブロードキャストコマンドで実行されます。


その他の資料
データシート データシート
 
特徴
  • 巨大磁気抵抗(GMR)ベースの原則
  • 角度測定用の統合磁界検知
  • 3.3Vおよび5Vシステム向けに設計
  • 0~360°の完全角度測定
  • 高精度シングルビットSD-ADC
  • インターフェース上のサイン/コサイン値の16ビット表現
  • 広い磁気動作範囲: 30mT~50mT
  • 最大2Mビット/秒の双方向性SSCインターフェース
  • 3ピンSSCインターフェース、オープンドレインと互換性のあるSPI
  • SSC経由の外部コマンドと同期するADCおよびフィルタ
  • 角度値をシミュレートするためのテスト抵抗
  • コア電源電圧2.5V

  • 0.25μm CMOS技術
  • 車載用に認定: -40°C~+150°C(接合部温度)
  • JEDEC規格に従ったラッチアップ耐性
  • ESD > 4kV (HBM)
  • リードフリー(無鉛)めっきのグリーンパッケージ

アプリケーション
  • ステアリング角度
  • ブラシレスDCモーター通信
  • ロータリスイッチ
  • 一般的な角度センシング
ブロック図
ブロック図

Infineon TLE5012B GMRベースの角度センサは、磁界の向きを検出する360°角度センサです。これは、モノリシック統合巨大磁気抵抗(iGMR)エレメントの正弦/余弦角度コンポーネントを測定することで達成されます。これらの生信号(正弦と余弦)は、磁場(磁石)の角度方向を計算するために、内部でデジタル処理されます。TLE5012Bは、プレキャリブレーションセンサです。キャリブレーションパラメータは、レーザヒューズに格納されています。ヒューズの起動時の値はフリップフロップに書き込まれ、これらの値はアプリケーション固有のパラメータで変更できます。データ通信は、SPI互換の双方向同期シリアル通信(SSC)を用いて達成されています。センサ構成は、SSCインタフェースによりアクセスされるレジスタに格納されます。


その他の資料
データシート データシート
 
特徴
  • 巨大磁気抵抗(GMR)ベースの原則
  • 角度測定用の統合磁界検知
  • 回転カウンタと角速度測定を備えた360°角度測定
  • 2つの独立型高精度シングルビットSD-ADC
  • 出力に関する絶対角度値の15ビット表現(0.01°の分解能)
  • インターフェース上のサイン/コサイン値の16ビット表現
  • 製品寿命と温度範囲全体に活性化された自動キャリブレーション機能を備えた最大1.0°の角度誤差
  • 最大8Mビット/秒の双方向性SSCインターフェース
  • 診断機能およびステータス情報ありの安全度水準(SIL)に対応
  • インターフェース: SSC、PWM、Incremental Interface (IIF)、Hall Switch Mode (HSM)、Short PWM Code (SPC、SAE J2716に定義されたSENTプロトコルに基づく)

  • プッシュプルまたはオープンドレインとして出力ピンを設定可能(プログラムまたは事前設定済)
  • 1行に複数センサーのバスモード動作は、オープンドレイン構成でSSCまたはSPCのインタフェースで可能
  • 0.25 μm CMOS技術
  • 車載用に認定: -40°C~150°C(接合部温度)
  • ESD > 4kV (HBM)
  • RoHS準拠(無鉛パッケージ)
  • ハロゲンフリー

アプリケーション
  • 電気転流モータ
  • ロータリスイッチ
  • ステアリング角度測定
  • 一般的な角度センシング
ブロック図
ブロック図
eNews
  • Infineon Technologies