Analog Devices Inc. AD9680 14ビット1GSPSデュアルADC
アナログ・デバイセズの14ビット1GSPSデュアルA/DコンバーターAD9680は、クラス最高のノイズ性能とダイナミック レンジ性能を特長とする高速デバイスで、ダイレクトRFサンプリングのトレンドに対応できます。アナログ・デバイセズの広帯域RFデータ アクイジション技術の画期的な性能、帯域幅、内蔵機能によって、さまざまな信号が密集するRF環境において従来にはない広い帯域幅で優れた信号抽出を実現します。このデバイスには、低消費電力、小型サイズ、そして使いやすさを重視したオンチップ バッファー回路とサンプル&ホールド回路があります。このデバイスは、2GHzまでの広帯域幅アナログ信号のサンプリング用に設計されています。特徴
- JESD204B (subclass 1) coded serial digital outputs
- 1.65W total power per channel at 1GSPS (default settings)
- SFDR = 85dBFS at 340MHz, 80 dBFS at 1GHz
- SNR = 65.3dBFS at 340MHz (AIN = −1.0 dBFS), 61.4dBFS at 1GHz)
- ENOB = 10.8 bits at 10MHz
- DNL = ±0.5 LSB
- INL = ±2.5 LSB
- Noise density = −154dBFS/Hz at 1GSPS
- 1.25V, 2.5V, and 3.3V dc supply operation
- No missing codes
- Internal ADC voltage reference
- Flexible input range and termination impedance
- 1.46Vp-p to 1.94Vp-p (1.70Vp-p nominal)
- 400Ω, 200Ω, 100Ω, and 50Ω differential
アプリケーション
- Communications
- Diversity multiband, multimode digital receivers: 3G/4G, TD-SCDMA, W-CDMA, GSM, LTE
- General-purpose software radios
- Ultra-wideband satellite receivers
- Instrumentation
- Radars
- Signals intelligence (SIGINT) DOCSIS 3.0 CMTS upstream receive paths HFC digital reverse path receivers
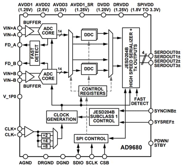
Functional Block Diagram
公開: 2014-05-14
| 更新済み: 2022-03-11
