Analog Devices Inc. DC2112Aデモ回路
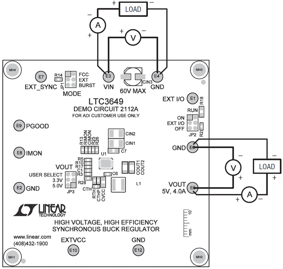
Analog Devices Inc. DC2112Aデモ回路は、高入力電圧・高効率の同期モノリシック・バック・コンバータで、LTC3649を特徴としており、28リードUFDパッケージに収められています。DC2112Aは、3.1V~最高60Vまでの広い入力電圧範囲を備えています。DC2112Aの出力電圧は、3.3Vまたは5Vに設定できます。その一方で、DC2112Aの「USER SELECT」によって、特定の変更を加えることで出力電圧を最高入力電圧-0.5Vと同じまで設定できます。DC2112Aは、最大4Aの出力電流を供給する能力があります。DC2112Aは、固定周波数変調とBurst Modeがあり、ユーザはこれらを外部クロックと同期させることもできるため、3つの動作モードに対応していることになります。固定周波数モードの動作によって、出力電流が最大限に高められ、出力電圧リップルが低減がされ、低ノイズ・スイッチング・スペクトルが生み出されます。Burst Modeには、可変周波数スイッチング・アルゴリズムが採用されており、無負荷入力の自己消費電流を最小限に抑え、軽負荷時の効率性を向上させます。測定機器のセットアップ
公開: 2019-05-22
| 更新済み: 2025-03-20
