MAX31328 RTCは、秒、分、時間、日、曜日、月、年の情報を保持します。月末日は、うるう年も含めて、31日以下の月が自動的に調整されます。MAX31328は、AM/PM表示付きの24時間または12時間形式のいずれかで動作します。2つのプログラマブル時刻アラームとプログラマブル方形波出力が提供されています。アドレスとデータは、I2C双方向バスを介してシリアル転送されます。高精度温度補償電圧リファレンスとコンパレータ回路は、VCCの状態を監視し、必要に応じて電源障害を検出し、バックアップ電源に自動的に切り替えることができます。また、マイクロプロセッサ・リセットの生成を目的としたプッシュボタン入力として、リセットピン(RST)も監視します。
ADI Maxim Integrated MAX31328リアルタイムクロックは、コンパクトな5mm x 5mmのランドグリッドアレイ(LGA)パッケージで販売されており、-40°C~+85°Cまでの動作温度範囲となっています。
特徴
- すべての計時機能を完全に管理する超高精度RTC
- 秒、分、時、日、曜日、月、年をはじめとする完全な時計カレンダー機能、および2100年までのうるう年の修正
- 660nAの小計時バッテリ電流
- 計時精度±3.5ppm(±0.302秒/日)、-40°C~+85°C
- 2つの時刻アラーム
- 温度補償プログラマブル方形波出力
- エイジングトリムのためのレジスタ
- RST出力/プッシュボタン・リセット・デバウンス入力
- デジタル温度センサ(±3°C精度)
- 2.3V~5.5V供給電圧
- シンプルなシリアル・インターフェイスは、ほとんどのマイクロコントローラに接続
- I2Cインターフェイス(400kHz)
- 継続的な計時のためのバッテリバックアップ入力
- バッテリバックアップの実行時間を延長できる低消費電力動作
- 3.3V動作
- 物理的特徴
- 動作温度範囲: -40°C~+85°C
- 5mm x 5mm LGA10パッケージ
- 無鉛、RoHS準拠
アプリケーション
- サーバー
- GPS
- 電力計
- テレマティクス
ブロック図
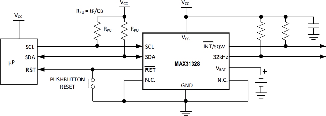
標準アプリケーション回路
公開: 2021-03-11
| 更新済み: 2023-04-14

