Analog Devices / Maxim Integrated MAX3521アップストリーム・アンプ
Maxim Integrated MAX3521アップストリーム・アンプは、統合CATVアップストリーム・アンプICで、データ・オーバー・ケーブル・サービス・インターフェイス仕様(DOCSIS)3.0要件を満たすように設計されています。これらのアンプは、5MHz~85MHzの入力周波数範囲で動作します。また、それぞれが+61dBmVの範囲内にある4つのQPSK変調キャリアを伝送可能です。MAX3521アップストリーム・アンプは、20ピンTQFNパッケージでご用意があります。これらのRFアンプは、-40℃~85°Cの拡張工業温度範囲で動作します。アプリケーションには、DOCSIS 3.0 Plusケーブルモデムやゲートウェイ、VOIPモデム、セットトップボックスなどがあります。特徴
- 5Vの供給電圧
- 送信無効
モードでの、超低25mW損失 - 1dBステップで63dBゲインの制御範囲
- 67dBmV出力で-65dBc高調波歪み
- 小型5mm x 5mm TQFNパッケージ
- 低バースト・オン/オフ過渡
- 275MHz、3dB帯域幅
- 最適なバッテリ寿命のための、複数の電力モード
アプリケーション
- DOCSIS 3.0とケーブルモデムやゲートウェイ
- VOIPモデム
- セットトップボックス
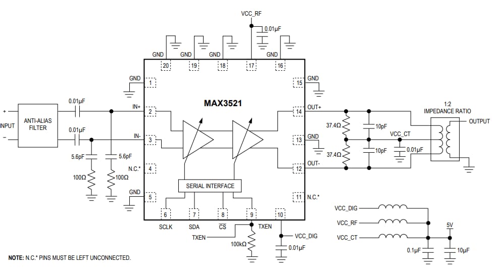
MAX3521の機能図
MAX3521の一般的なアプリケーション図
公開: 2018-05-24
| 更新済み: 2023-04-12
