Apex Microtechnology PA441 & PA443 350V Low Noise Power Amplifiers
Apex Microtechnology PA441 and PA443 350V Low Noise Power Amplifiers provide next-generation performance based on the PA34X product family. These ICs have improved a specialty high-voltage process to offer a 96% reduction in signal noise. These devices also have a 2x improvement in offset voltage. These amplifiers are ideal for driving high voltage, fine motion systems for piezo positioning applications. The Apex Microtechnology PA441 and PA443 have a low noise rating of 12µV RMS at 20kHz bandwidth (Cc = 68pF). In offset voltage performance, 5mV at 25°C is typical, with just 20mV at the entire operating temperature range (-40°C to +125°C).Features
- RoHS compliant
- Monolithic MOS technology
- Low cost
- 350V high voltage operation
- TYP = 2.2mA low quiescent current
- No second breakdown
- 120mA peak high output current
Applications
- Piezoelectric positioning
- Electrostatic transducer and deflection
- Deformable mirror focusing
- Biochemistry stimulators
- Computer to vacuum tube interface
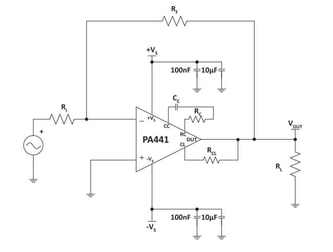
Typical Connection
infographic
公開: 2020-08-25
| 更新済み: 2024-04-12
