ブラシ付きDCモーター コントローラー:
ブラシ付きDCモーター通信に使用されるのは「ブラシ」という名前。このローター、 またはアマチュアコミュニケータには、巻線を終了します。 ブラシを行い、休憩、通信セグメントコミュニケーティングパワーをアマチュアと接触しています。 Stator、または外側シリンダーの永久磁石DCモーターの、2つ以上の永久磁石ポール部分があります。 反対の極性エネルギーが放出された巻線とstator磁石の原因は、ローターを惹きstatorに沿ったまで回転させます。アライメントのローターが同様、コミュニケータとのコンタクトとEnergize次の巻線ブラシを移動します。
ブラシ付きDCモーターが簡単に比例する、スピードとトルクの制御電圧/電流が備わっています。アマチュアの巻線のため、ローターは重く、惰性が難しくなり、開始/停止をしています。巻線のローターで熱が生成され、がより困難を削除します。
特徴
- 優れた制御性:オン/オフ、比例
- リニアトルク/電流曲線
- 適用された電圧に比例速度
- メンテナンスが必要
- 低オーバーロード機能
- 低い加熱損失
アプリケーション
- 玩具
- 携帯電話
- ワイパー
- ドアロック
- ウィンドウリフト
- アンテナ用リトラクター
- シート調整
- Anti-Lockブレーキシステム
- コードレスハンドドリル
- 電気芝刈り
ビデオ
ブロック図
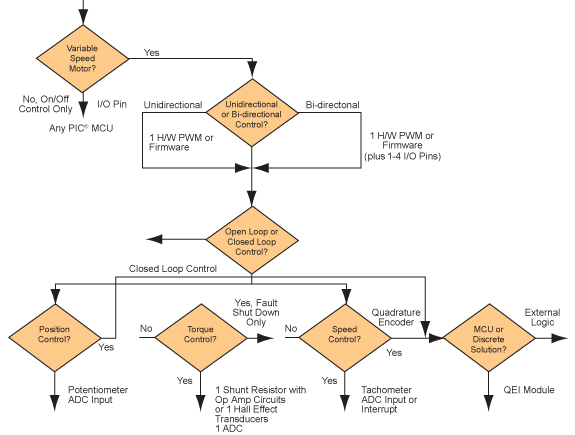
設計フローチャート
公開: 2018-03-01
| 更新済み: 2022-09-28

