Monolithic Power Systems (MPS) MP2152 Synchronous Step-Down Converters
Monolithic Power Systems (MPS) MP2152 Synchronous Step-Down Converters offer 2A of continuous output current from a 2.5V to 5.5V input voltage with excellent load and line regulation. The output voltage of the MP2152 can be regulated as low as 0.6V. The constant-on-time (COT) control scheme provides fast transient responses and eases loop stabilization. Fault protections include cycle-by-cycle current limiting and thermal shutdown.The MP2152 is ideal for a wide range of applications, including high-performance DSPs, wireless power, portable/mobile devices, and other low-power systems.
The MPS MP2152 Step-Down Converter requires a minimal number of readily available, standard, external components, and is available in ultra-small SOT563 or UTQFN packages.
Features
- Low 25μA quiescent current
- 1.1MHz switching frequency
- Integrated power MOSFETs
- EN for power sequencing
- 1% FB accuracy
- Wide 2.5V to 5.5V operating input range
- Output adjustable from 0.6V
- Up to 2A output current
- 75mΩ and 45mΩ internal power MOSFET switches
- 100% duty on
- Output discharge
- VOUT Overvoltage Protection (OVP)
- Short-Circuit Protection (SCP) with hiccup mode
- Power good only for fixed output version
- Package options
- SOT563 (1.6mm x 1.6mm)
- UTQFN (1.2mm x 1.6mm)
- Lead-free, Halogen-free, and RoHS compliant
Applications
- Wireless/networking cards
- Portable instruments
- Battery-powered devices
- Low-voltage I/O system power
- Multi-function printers
- Solid-state drives
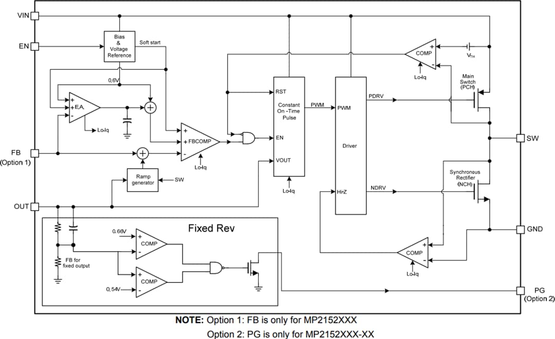
Block Diagram
Application Circuit (Adjustable)
Application Circuit (Fixed)
公開: 2019-08-13
| 更新済み: 2023-10-25
