RECOM Power 5G Application Products
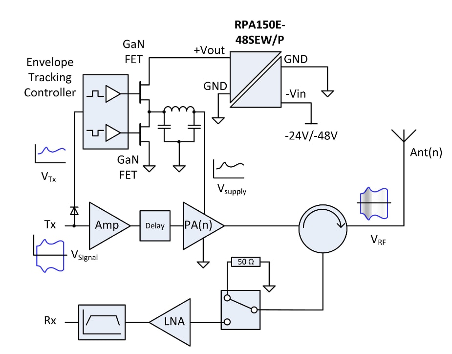
RECOM Power 5G Application Products introduce 5G infrastructure that offers higher frequencies and less coverage at peak performance. These products are available in low, mid, and high bands with the majority of installations using mid-band at 2.5GHz to 3.7GHz and speed up to 900Mb/s. The DC/DC converters feature a low quiescent power draw and low-power shut down mode. Typical applications include artificial intelligence, cloud computing, autonomous vehicles, the Internet of Things (IoT), smart cities, and industry.The RPA150E DC/DC converters are designed for the 5G power amplifier stage. These converters are galvanically isolated and operate at 9VDC to 60VDC input voltage range. These converters cover up to 150W continuous power. The 1/8th sized brick format has a very small footprint for the rated power, and the baseplate cooling allows high-temperature operation without derating.
The RPX-1.0 and RPX-1.5 converters have a minimal 3mm x 5mm footprint in a low-profile QFN package. These converters feature flip-chip technology for extremely high power density. All of these converters are complete with integrated inductors and full protection features (UVLO, SCP, OCP, OTP) that require only output voltage setting resistors.
The RPL-3.0 converters feature a 4VDC to 18VDC of input voltage range and 0.8VDC to 5.2VDC in the output voltage range. The maximum continuous output current is 3A impressive for a converter that is only 3mm x 3mm x 1.45mm small package. The RPX-4.0 converter offers a 4A output current in a compact 5mm x 5.5mm x 4.1mm package. The above converters mentioned include comprehensive protection/monitoring and a shutdown control for energy saving when a 5G base station is in a sleep state.
Sub-miniature LGA Power Module Ranges
Features
- High power density
- Optimized for thermal performance
- High efficiency
- Surface mount devices (SMDs)
- QFN package
- Flip-chip on leadframe
- Integrated FETs, inductors, and passives
Specifications
- RPA150E:
- 150W continuous power
- 3mA standby power consumption
- 24V or 48V adjustable outputs
- RPX-1.0 and RPX-1.5:
- 1A or 1.5A rated output current
- 4V to 36V input voltage range
- RPL-3.0:
- 4VDC to 18VDC input voltage range
- 0.8VDC to 5.2VDC output voltage range
- 3A output current
- RPX-4.0:
- 4A output current
Applications
- IoT
- IIoT
- Test and measurement equipment
- Industrial controllers
- High-density power systems
- Microprocessor/microcontrollers
Circuit Diagram
Overview
