Renesas / Dialog DA14535MOD SmartBond TINY BLUETOOTH® LEモジュール
Renesas/Dialog DA14535MOD SmartBond TINY BLUETOOTH® Low Energy (BLE) 5.3モジュールは、低電力消費の自己完結型モジュールです。これらのモジュールは、市場で採用されているDA14531MODのピン同等かつ機能的に同等の代替品です。DA14535MOD モジュールは、Cortex-M0+ プロセッサ、+3dBm 送信 Pout 、64KB RAM、160KB ROM、チャンネル10ビットADC、-92.5dBmのレシーバ感度が特徴です。これらのモジュールは、設定可能なDSPS(シリアル・ポート・サービス)とコードレス・ソフトウェアをサポートしています。DA14535MODモジュールは、ロボティクス、IoT、RFパイプ、ビーコン、リモート制御、データ収集、インフォテインメント、ゲームといったアプリケーションに使用されます。特徴
- Cortex-M0プロセッサ
- 1Mbitオンボードフラッシュ
- 64KB RAM
- ROM 160KB
- 12KB OTP
- (VBAT=3V時)のレシーバ消費電流:2.7mA
- レシーバ感度: -92.5dBm
- -18dBm ~+3dBm無線プログラマブルRF送信電力
- チャンネル10ビットADC
- 2.6mA TX(0dBmトランスミッタ消費電流時)(VBAT=3V時)
- すべての64KB RAMを保持した1.7μAスリープ電流
- 3チャンネルで直交デコーダにインターフェイス接続
- PWM搭載2個の汎用タイマ
- 9x GPIO、SPI、2x UART、1線式 UART、I2C
アプリケーション
- 高度車載用ドメインコントローラ(AADC)
- 2/3輪車用48V/3kWモーター制御
- 血糖値モニタ(BGMs)
- ビーコン
- 近接タグとトラッカ
- ワイヤレスセンサノード
- IoT
- RFパイプ
- データ収集
- リモート制御
- インフォテインメント
- ゲーム機
- スマートウォッチ
- ヒューマンインターフェイスデバイス(HID):
- トラックパッド
- マウスデバイス
- キーボード
- スタイラスペン
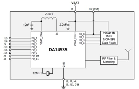
ブロック図
公開: 2025-03-26
| 更新済み: 2025-06-02
