Skyworks Solutions Inc. Si3404FB3V3KIT 3.3V Class 3 PoE PD評価キット
Skyworks Solutions Inc. Si3404FB3V3KIT 3.3V Class 3 PoE PD評価キットは、Si3404 PoE ICに基づいたパワー・オーバー・イーサネット(PoE)受電デバイス(PD)アプリケーションでの電源のリファレンス設計を提供します。Si3404は、高度に統合されたIEEE 802.3at Type 1準拠のパルス幅変調(PWM)スイッチング・レギュレータです。Si3404には、検出回路、分類回路、DC-DCスイッチ、ホットスワップスイッチ、TVS過電圧保護、ダイナミックソフトスタート回路、サイクル単位の電流制限、熱シャットダウン、突入電流保護が集積されています。Skyworks Solutions Inc. Si3404FB3V3KIT 3.3V Class 3 PoE PD評価キットは、Si3404 PoE PD ICを使用した完全絶縁型15Wパワー・オーバー・イーサネットPDシステムの実証に使用します。単一のSi3404は、PoEインターフェイスおよびDC/DC変換を管理します。絶縁型フライバックコンバータは、スタンダードの市販されているトランスを使用しながら、15Wの総電力で最大3.5Aを出力します。このキットは、5V/2.5Aおよび12V/1A型式でもご用意しています。特徴
- Si3404-A-GM搭載デバイス
- 15Wフライバックコンバータ
- 3.3V、3.5A出力
- 80%以上のエンド-to-エンドの効率性
- 市販のWürthトランス
- 802.3at/afに完全準拠
キット内容
- 1 x Si3404 3.3V、15W Class 3評価ボード
- 1 x クイックスタートカード
レイアウト
その他の資料
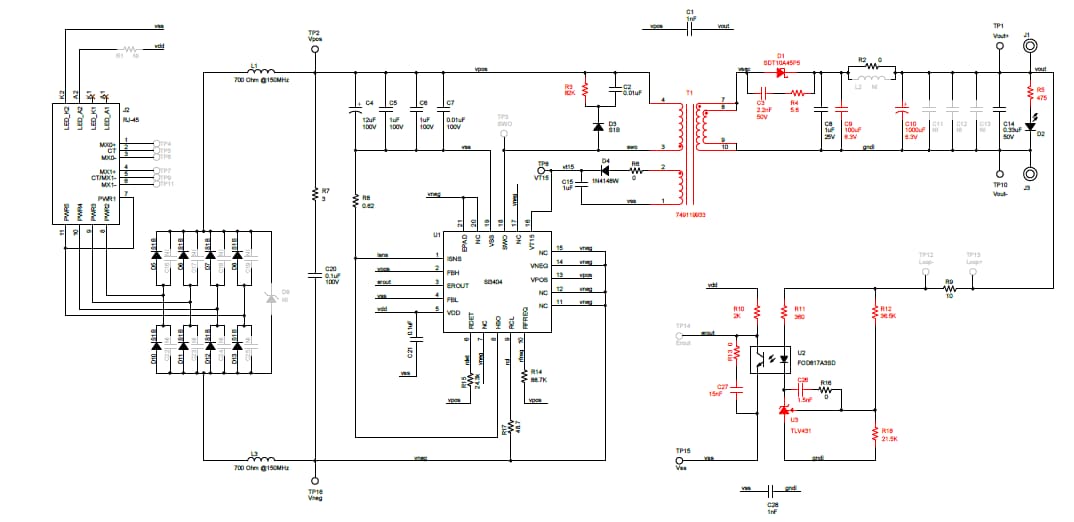
回路図
公開: 2021-04-13
| 更新済み: 2022-03-11
