STMicroelectronics EVALPWD13F60評価ボード
STMicroelectronics EVALPWD13F60評価ボードは、統合ゲートドライバが搭載されたPWD13F60高密度パワー高電圧フルブリッジの評価に使用されます。EVALPWD13F60評価ボードは、48mm x 53mmワイドおよびFR-4 PCBになっており、Rth(J-A)の18°C/Wがもたらされます。EVALPWD13F60ボードは、最大2ARMSの負荷を強制気流冷却なしで駆動できます。この評価ボードは、顧客のボードに対してピンストリップで電力信号を制御および簡単に接続できます。EVALPWD13F60評価ボードは、10mm x 13mm QFNパッケージでご用意があります。一般的なアプリケーションには、ファクトリオートメーション、モータ・ドライバ、工業および家電、ファンやポンプ、電源装置があります。特徴
- ゲートドライバと高電圧パワーMOSFETが統合されているパワー・システムインパッケージ
- 低RDS(on) = 320mΩ
- BVDSS = 600V
- 次の動作に適しています。
- フルブリッジ
- 2つの独立したハーフブリッジ
- 最低6.5Vの広いドライバ供給電圧
- 供給電圧でのUVLO保護
- 3.3V~15V互換入力(ステリシスおよびプルダウンあり)
- 交差伝導を防止するインターロッキング機能
- 内部ブートストラップダイオード
- 10mm x 13mm QFNパッケージ
- 超小型レイアウト
- RoHS準拠
アプリケーション
- 産業用および家電用モータドライバ
- ファクトリオートメーション
- ファンとポンプ
- HIDとバラスト
- 電源装置
- DC-DCとDC-ACコンバータ
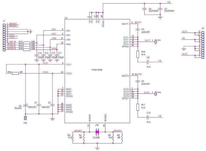
EVALPWD13F60の回路図
PWD13F60ゲートドライバ
公開: 2018-04-02
| 更新済み: 2023-02-01
