STM MASTERGANドライバは、上部と下部の両方の駆動セクションでのUVLO保護を実現しています。この保護によって、低効率または危険な状態での電源スイッチの動作が防止されます。また、インターロッキング機能によって、相互導通状態が回避されます。入力ピンの拡張入力範囲によって、マイクロコントローラ、DSP装置、またはホール効果センサと簡単にインターフェイス接続できます。
MASTERGANドライバは、-40°C~125°C工業温度範囲で動作し、コンパクトな9mm x 9 mm QFNパッケージでご用意があります。
特徴
- ハーフブリッジゲートドライバと高電圧GaNトランジスタが統合されているパワー・システムインパッケージ:
- BVDSS = 650V
- RDS (ON) = 150mΩ
- IDS (最大) = 10A
- 逆電流能力
- ゼロ逆回復損失
- ローサイドおよびハイサイドでのUVLO保護
- 内部ブートストラップダイオード
- インターロッキング機能
- シャットダウン機能専用ピン
- 正確な内部タイミングマッチ
- 3.3V~15Vの互換入力(ステリシスおよびプルダウンあり)
- 過熱保護
- 部品表を削減
- 非常にコンパクトで簡素なレイアウト
- 柔軟性が高く、簡単で、迅速な設計
アプリケーション
- スイッチモード電源
- 高電圧PFC、DC-DCおよびDC-ACコンバータ
- 充電器、アダプタ
- 無停電電源(UPS)システム
- ソーラーパワー
コンテンツストリーム
ビデオ
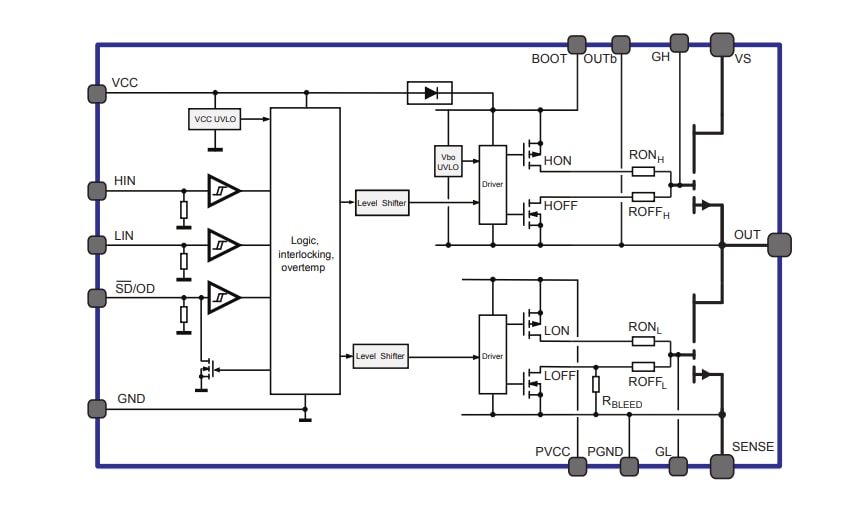
ブロック図
View Results ( 15 ) Page
| 部品番号 | データシート | 説明 |
|---|---|---|
| MASTERGAN6TR | ![]() |
ゲートドライバ 650 V enhancement mode GaN High power density half-bridge with high voltage driver |
| MASTERGAN2TR | ![]() |
ゲートドライバ High power density 600V Half bridge driver with two enhancement mode GaN HEMTs |
| MASTERGAN3TR | ![]() |
ゲートドライバ High power density 600 V Half bridge driver with two enhancement mode GaN HEMTs |
| MASTERGAN1LTR | ![]() |
ゲートドライバ 600 V half-bridge enhancement mode GaN HEMT with high voltage driver |
| MASTERGAN4LTR | ![]() |
ゲートドライバ 600 V half-bridge enhancement mode GaN HEMT with high voltage driver |
| MASTERGAN1 | ![]() |
ゲートドライバ High power density 600V half-bridge driver with two enhancement mode GaN HEMTs |
| MASTERGAN4 | ![]() |
ゲートドライバ High power density 600V half-bridge driver with two enhancement mode GaN HEMTs |
| MASTERGAN2 | ![]() |
ゲートドライバ High power density 600V Half bridge driver with two enhancement mode GaN HEMTs |
| MASTERGAN5 | ![]() |
ゲートドライバ High power density 600 V half-bridge driver with two enhancement mode GaN power |
| MASTERGAN1L | ![]() |
ゲートドライバ 600 V half-bridge enhancement mode GaN HEMT with high voltage driver |
公開: 2020-08-28
| 更新済み: 2026-03-18


