STMicroelectronics STDRIVEG600ハーフブリッジゲートドライバ
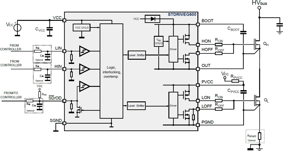
STMicroelectronics STDRIVEG600ハーフブリッジゲートドライバは、シングルチップ・ハーフブリッジゲートドライバで、GaN (窒化ガリウム) eHEMT (エンハンスメントモード高電子移動度トランジスタ)またはNチャンネルパワーMOSFETを対象としています。STDRIVEG600のハイサイドは、最高600Vまでの電圧に耐えるように設計されており、最高500Vまでのバス電圧をともなう設計に適しています。このデバイスは、その大電流能力、短い伝搬遅延、最低5Vまでの電源電圧での動作のおかげで、高速GaNおよびシリコンFETの駆動に最適です。STDRIVEG600は、下部と上部の両方の駆動セクションでのUVLO (低電圧ロックアウト)保護が特徴で、電力スイッチの低効率または危険な状態での動作を防止します。また、このデバイスには、相互伝導状態を排除するインターロッキング機能も搭載されています。
この論理入力は、最低3.3VまでのCMOS/TTL互換で、マイクロコントローラおよびDSPとの簡単なインターフェイス接続を目的としています。
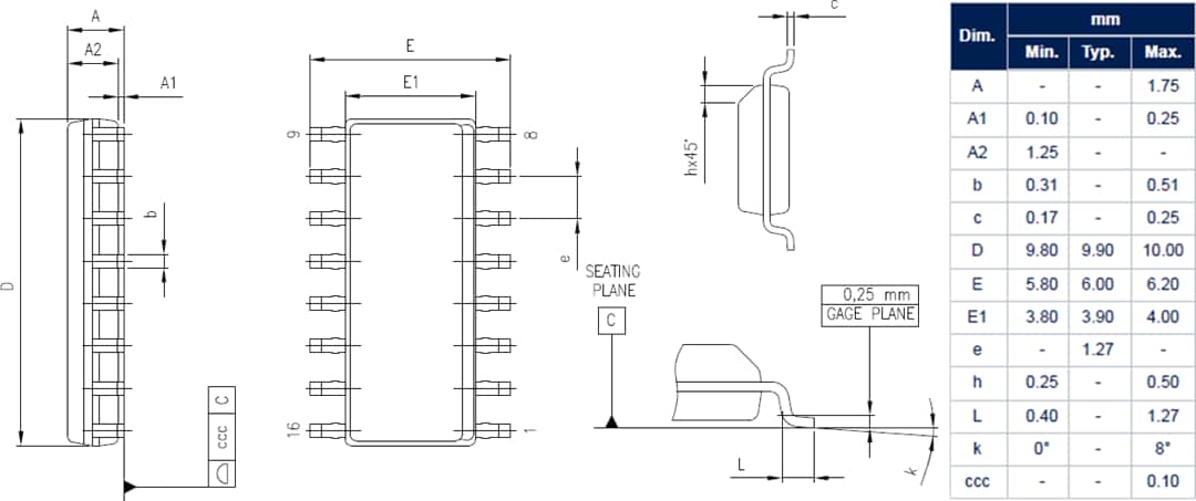
STMicroelectronics STDRIVE600ハーフブリッジゲートドライバは、SO-16パッケージでご用意があり、-40°C ~ 150°Cの動作接合部温度範囲が備わっています。
The STDRIVEG210 and the STDRIVEG211 are two new high-voltage half-bridge gate drivers for N channel Enhancement Mode GaN with High voltage rail up to 220 V. Both the STDRIVEG210 and STDRIVEG211 feature the high-side driver section to stand a voltage rail up to 220 V and can be easily supplied by the integrated bootstrap diode. High current capability, short propagation delay with excellent delay matching, and integrated LDOs make the STDRIVEG210 and the STDRIVEG211 optimized for driving high-speed GaN.
The STDRIVEG210 features supply UVLOs tailored to fast startup and low consumption soft-switching applications, but with full hard switching support and interlocking to avoid cross-conduction conditions. The high-side regulator is characterized by very short wake-up time to maximize the application efficiency during intermittent operation (burst mode).
The STDRIVEG211 features supply UVLOs tailored to hard switching applications, interlocking to avoid cross-conduction conditions and an overcurrent comparator with SmartSD. The input pins extended range allows easy interfacing with controllers. A standby pin allows to reduce the power consumption during inactive periods or burst mode.
Both the STDRIVEG210 and the STDRIVEG211 operate in the industrial temperature range, -40 °C to 125 °C. The devices are available in a compact QFN 4x5x1 mm package with 0.5 mm pitch.
特徴
- ドライバ電流能力
- 25°C、6Vで標準1.3A/2.4Aソース/シンク
- 25°C、15Vで標準5A/6Aソース/シンク
- 個別のターンオン/オフゲートドライバピン
- 厳しいマッチングを備えた45ns伝搬遅延
- ヒステリシスで3V、5V TTL/CMOS入力
- インターロッキング機能
- ハイサイドとローサイドのセクションのUVLO
- シャットダウン機能用の専用ピン
- 過熱保護
- ±200V/ns dV/dt耐性
- 動作接合部温度範囲: -40°C ~ +150°C
- SO-16 package
アプリケーション
- 高電圧PFC、DC/DCおよびDC/ACコンバータ
- スイッチモード電源
- UPSシステム
- 太陽光発電
- 家電、ファクトリーオートメーション、産業用ドライブ用のモータドライバ
ブロック図
標準的なアプリケーション図
パッケージの外形
