STMicroelectronics STEVAL-MKI214V1アダプタボード
STMicroelectronics STEVAL-MKI214V1アダプタボードは、LPS33W製品ファミリにおいて、MEMSデバイスの評価を促進するように設計されています。このアダプタボードは、システムの試作品を迅速に製作したり、ユーザーのアプリケーション内で直接デバイスを評価したりするための効果的なソリューションとなります。STEVAL-MKI214V1アダプタボードは、LPS33Kの完全ピン配列を実現しており、VDD電源線に必須のデカップリング・コンデンサとともにすぐに使用できます。このアダプタボードは、STEVAL-MKI1093V3マザーボード(センサとPCの間のブリッジとして機能する高性能32ビット対応マイクロコントローラ搭載)をサポートしています。マザーボードは、グラフィカル・ユーザー・インターフェイスあるいは専用ソフトウェアルーチン(カスタマイズされたアプリケーション用)のダウンロードに使用されます。STEVAL-MKI214V1アダプタボードは、スタンダードのX-NUCLEO-IKS01A2ボード、X-NUCLEO-IKS01A1ボード、X-NUCLEO-IKS01A3ボードに差し込むことができます。代表的なアプリケーションには、ウェアラブルデバイス、GPSアプリケーション、ポータブルデバイス用の高度計と気圧計気象観測機器があります。
特徴
- STEVAL-MKI109V3マザーボードとの互換性あり
- DIL 24標準ソケット用の完全なLPS33K
- RoHS準拠
アプリケーション
- ウェアラブルデバイス
- GPSアプリケーション
- ポータブル機器用の高度計、圧力計
- 気象観測装置
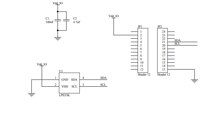
アダプタボードの概略図
公開: 2020-09-02
| 更新済み: 2025-01-13
