特徴
- 2A source, 2.5A sink driver current capability
- Integrated bootstrap diode
- Interlocking function
- 3.3 V, 5 V TTL/CMOS inputs with hysteresis
- UVLO on both high-side and low-side sections
- 50 V/ns dV/dt immunity in full temperature range
- Compact and simplified layout
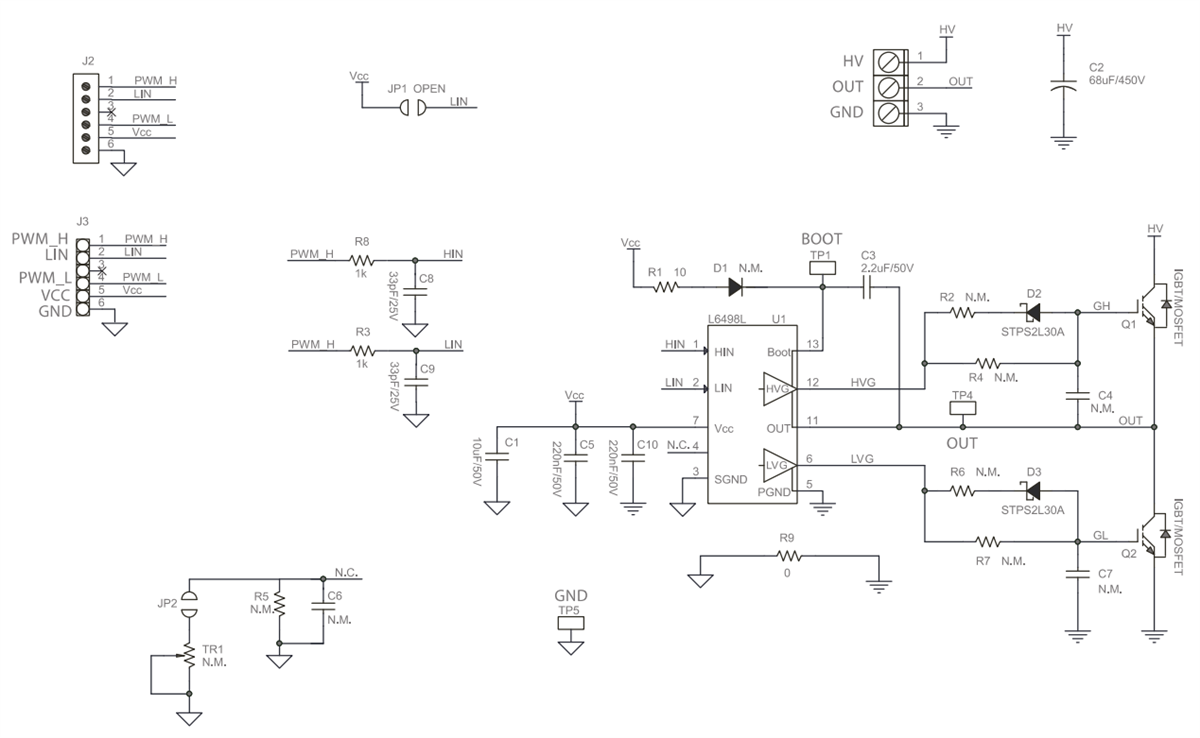
EVAL6498Lの概略回路図
公開: 2018-11-20
| 更新済み: 2023-02-23

