STマイクロエレクトロニクス STEVAL-ILM001V1 プラグイン・ハードウェア・モジュール
STマイクロエレクトロニクス STEVAL-ILM001V1 プラグイン・ハードウェア・モジュール

STマイクロエレクトロニクス STEVAL-ILM001V1 プラグイン・ハードウェア・モジュールを注文する 製品詳細を表示


追加リソース

STマイクロエレクトロニクス STEVAL-ILM001V1 プラグイン・ハードウェア・モジュールSTM8S-DISCOVERY用

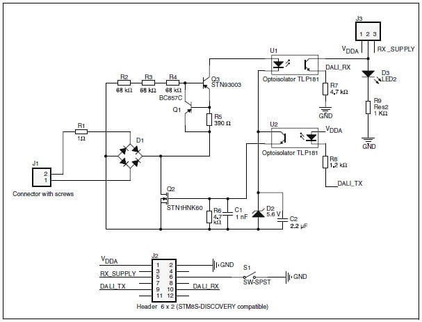
STマイクロエレクトロニクス STEVAL-ILM001V1 プラグイン・ハードウェア・モジュールSTM8S-DISCOVERY用は、完全に機能するDALI(Digital Addressable Lighting Interface)スレーブアプリケーションの作成に使用されます。STEVAL-ILM001V1 プラグイン・ハードウェア・モジュール + STM8S-DISCOVERYは、どんなDALIネットワークにでも接続して、制御することができます。STマイクロエレクトロニクス STEVAL-ILM001V1は、DALI規格によって要求されているすべての機能を提供します。DALI規格は、インテリジェント照明アプリケーションで幅広く使用されている通信プロトコルです。


特徴
  • DALI電圧レベル(-6.5〜22.5V)からマイクロコントローラ・レベル(3.3V / 5Vロジック)へのレベル変換
  • 通信に適した立ち上がり/立ち下がり時間
  • 消費電流制限(最大2mA)
  • 定格AC電圧のDALI DAコネクタへの誤接続に対する過電圧保護
  • RoHS準拠

応用回路

応用回路
  • STMicroelectronics
  • Development Tools
公開: 2011-07-06 | 更新済み: 2022-03-11