Texas Instruments ATL431LIEVM評価モジュール

Texas Instruments ATL431LIEVM評価モジュールは、ATL431LIを評価する調整式電圧リファレンスボードで、超薄型小型外形ノーリード(X2SON)DQN小型フォームファクタ・パッケージに収められています。ATL431LIは、TL431LIの低消費電力の同等品で、最小カソード電流がさらに低く抑えらえています(1.0mAに対してikmin = 80μ)。

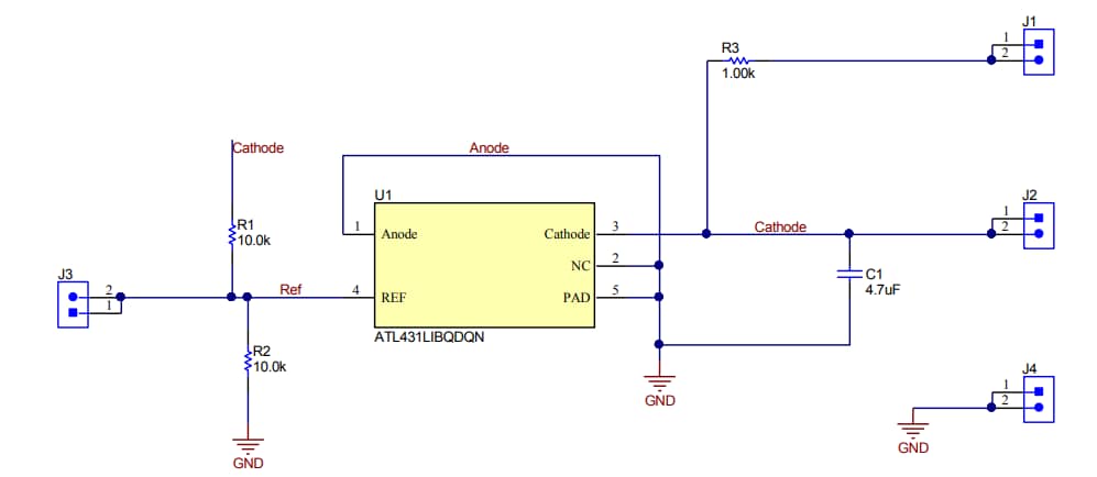
ATL431LIEVMは、固定電圧出力および負荷コンデンサで構成されています。試験ポイントを外部電源に接続し、電源を供給できます。

特徴

  • 超小型3ピンDQNパッケージ
  • 電圧リファレンス出力を調整可
  • 高精度
  • 低電流電圧リファレンス

回路図

回路図 - Texas Instruments ATL431LIEVM評価モジュール
公開: 2019-10-16 | 更新済み: 2023-12-15