Texas Instruments bq25792スイッチモード・バックブースト充電器
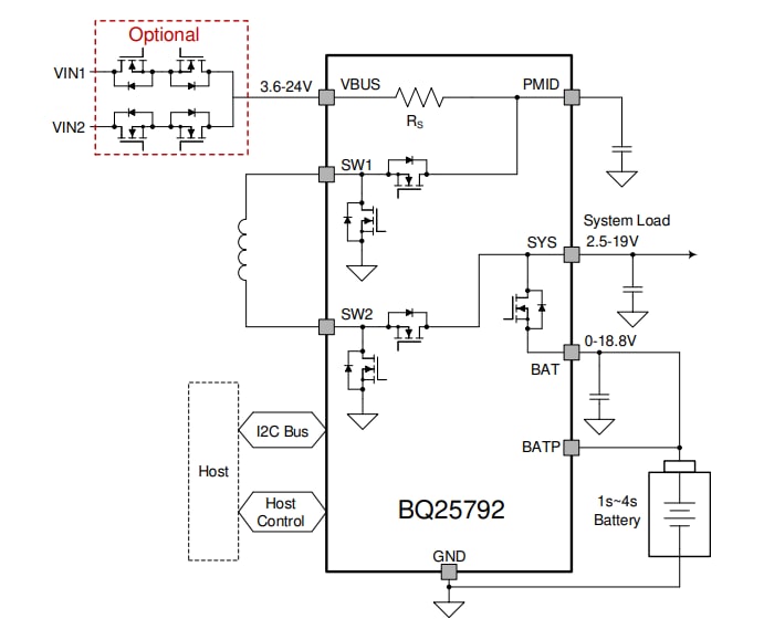
Texas Instruments bq25792スイッチモード降圧充電器は、1セル~4セルのリチウムイオンおよびリチウムポリマー電池用の完全に統合されたスイッチモード降圧充電器です。コンパクトな設計と最小限の部品数を実現するために、充電器には4つのスイッチングMOSFET(Q1、Q2、Q3、Q4)、入力および充電電流検出回路、バッテリFET(BATFET)、および昇降圧コンバータのすべてのループ補償が統合されています。スマートフォン、タブレット、その他のポータブルデバイスなどのUSB Type-C™ およびUSB-PDアプリケーションの全入力電圧範囲にわたってバッテリを充電するための高い電力密度と設計の柔軟性を提供します。充電器は、狭いVDC(NVDC)電力パス管理をサポートしており、システムがバッテリ電圧よりもわずかに高い電圧で調整されますが、最小システム電圧を下回らないようになります。このシステムにより、バッテリが完全に放電または取り外された場合でも動作します。負荷電力が入力ソース定格を超えると、バッテリは補足モードになり、入力ソースのオーバーロードやシステムのクラッシュを防止します。
このデバイスは、従来のUSBアダプタ、高電圧USB-PDアダプタ、従来のバレルアダプタなど、さまざまな入力ソースからバッテリを充電します。充電器は、ホストの制御なしに、入力電圧とバッテリ電圧に基づいて、降圧、昇圧、または昇降圧構成の間でシームレスに移行します。オプションのデュアル入力ソースセレクタは、2つの異なる入力ソースから流れる電力を管理します。ホストは、利用可能な最初の入力ソースを優先順位付けすることによって、I2Cを通じて入力ソース選択を制御します。
Texas Instruments bq25792スイッチモード昇降圧充電器は、バッテリ温度負性サーミスタ(NTC)監視、トリクル充電、事前充電、急速充電タイマ、バッテリおよび充電器電源入力ピンの過電圧/過電流保護など、バッテリ充電とシステム動作のためのさまざまな安全機能を提供します。熱レギュレーションは、ダイ温度がプログラム可能な閾値を超えるとき充電電流を減らします。デバイスのSTAT出力は、充電状態と任意の障害状態を報告します。INTピンは、障害が発生したときにホストに直ちに通知します。
デバイスは、16ビット対応アナログ・デジタル・コンバータ(ADC)も実現しており、充電電流と入力/バッテリ/システム電圧、TSピン電圧、ダイ温度の監視を目的としています。部品は、WCSP2.9mmx3.3mm 56ピンパッケージで提供されます。
特徴
- 1~4セル電池用の高効率同期スイッチモードの昇降圧充電器
- プログラム可能なスイッチング周波数:750kHzおよび1.5MHz
- 2Sバッテリの充電を目的に最適化された効率性、9V入力で96.5%の効率性、3A ICHGで15V入力で94.5%の効率性
- 10mA分解能で最大5Aの充電電流
- 幅広い入力源をサポート
- 3.6V~24Vの広い入力動作電圧範囲(30V絶対最大定格あり)
- 最高22VまでのVINDPMおよび最大3.3AまでのIINDPMでの最大電力トラッキング
- USB BC1.2、SDP、CDP、DCP、HVDCP、ノンスタンダード・アダプタを検出
- ソース選択用のデュアル入力パワーmuxコントローラ
- 高レベルの集積
- 4つのスイッチングMOSFETとBATFET
- 入力電流と充電電流センシング
- Narrow-VDC(NVDC)電力パスの管理
- バッテリからUSBポートへの電力(USB OTG):
- USB-PD PPSをサポートするための10mV分解能での2.8V~22V OTG出力電圧
- 40mA分解能で最大3.32AのOTG 出力電流レギュレーション
- システムの性能を最適化する柔軟な自律モードと I2Cモード
- 電圧、電流、温度モニタ用の集積16ビットADC
- バッテリの低い静止電流
- バッテリ専用動作で標準21µA
- 充電器シャットダウンモードで標準600nA
- 高精度
- 2s電池の充電電圧の±0.5%の安定化
- ±5%の充電電流安定化
- ±5%入力電流安定化
- 安全性
- 熱調節とサーマルシャットダウン
- 入力/バッテリOVPおよびOCP
- コンバータMOSFET OCP
- 充電安全タイマ
- 29ピン4mm × 4mm QFNパッケージ
アプリケーション
- スマートフォン
- タブレット
- ドローン
- ワイヤレススピーカ
- デジタルカメラ
- 携帯プリンタ
- 電子POS (EPOS)
簡略図
