Texas Instruments DS560DF810EVM評価モジュール
Texas Instruments DS560DF810EVM評価モジュールは、DS560DF810リタイマの高速機能と低速機能の両方を評価できるように設計されています。このDS560DF810リタイマは、信号コンディショニング機能を備えた8チャネル、マルチレート・リタイマであり、19.6~28.9GBdの連続した動作のデータ・レート(PAM4とNRZ)をサポートしています。DS560DF810リタイマは、ボード上のパワー・ツリーを介して 評価モジュールで管理される1.2Vと1.8Vを含む2個の電源電圧で駆動します。DS560DF810EVMは、5V/3Vの単一電源での動作が可能になるパワー・マネジメント・ソリューションを実装しています。この評価ボードは、高速差動入出力を実現させるためにMegtron-6低損失誘電体材料を採用しています。DS560DF810評価ボードは、MXPコネクタを初期実装しており、最初の高速8(クワッド)チャネルに対して堅牢で高品質の接続を達成できます。この評価ボードには、リタイマ・デバイスをプログラムするためのEEPROMも提供されています。
特徴
- オンボードのFTDI-to-I2Cインターフェイスを介してプログラム可能
- データレート 19.6GBd~28.9GBd
- 単一電源 5V(外部)
- 最大電流 3A
DS560DF810評価ボードの概要
DS560DF810EVMパワー・ツリー
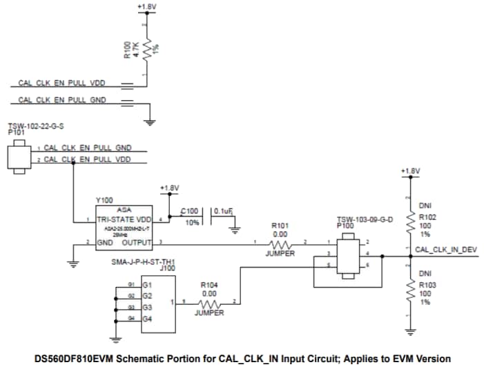
回路図
公開: 2023-01-27
| 更新済み: 2023-02-14
