Texas Instruments LP5862 2×18 LEDマトリックス・ドライバ
Texas Instruments LP5862 2×18 LEDマトリクス・ドライバは、小さなソリューション・サイズの LED マトリクスでアニメーションと表示目的のユーザー体験を向上させるように設計されています。LP5861ドライバは、18 定電流シンクとN (N = 1/2/4/6/8/11) のスイッチング MOSFET を統合し、N × 18 LEDドットまたは N × 6 RGB LED をサポートします。LP5862は、最大36 LEDドットまたは12 RGB LED のために2つのMOSFETを統合します。TI LP5862 18チャネル RGB LEDドライバは、アナログおよび PWM 調光方式をサポートします。デバイスは、アナログ調光用に256ステップで各LEDドットを調整できます。PWM調光を対象に、統合8ビットまたは16ビット構成可能PWMジェネレータを使用すると、スムーズで可聴ノイズのない調光制御を実現できます。各LEDドットは、8ビットグループPWMに任意にマッピングして、同時に調光制御を達成できます。
LP5862 LEDドライバは、データトラフィックを最小限に抑えるために完全なアドレス指定が可能なSRAMを実装しています。ゴースト・キャンセル回路は、上下両方のゴーストを除去するように統合されています。LP5862は、LEDオープンおよびショート検出機能も実現しています。
LP5862 LEDドライバは、4mm×4mm32-VQFNパッケージで、1MHz (最大) I2Cまたは12MHz(最大) SPI インターフェイスを備えています。
特徴
- LEDマトリックス・トポロジー:
- 36のLEDドット用の2つのスキャンスイッチが搭載された18の定電流シンク
- 1~2個のスキャンスイッチ用に構成可能
- 動作電圧範囲:
- VCC/VLED 範囲:2.7V~5.5V
- 論理ピンは1.8V、3.3V、5Vと互換性がある
- 18の定電流シンク(高精度):
- VCC ≥3.3Vの場合、電流シンクあたり0.1mA~50mA
- デバイス間エラー:±5%
- ±5%以内のチャネル対チャネル誤差
- バランスのとれた過渡電力のための位相シフト
- 超低消費電力:
- EN = Lowのシャットダウンモードの場合、ICC ≤ 2uA
- EN = High、CHIP_EN =0(データ保持)スタンバイモードの場合、ICC ≦ 10uA
- ICC =3mA (標準)チャネル電流 =5mA アクティブ・モードの場合
- データトラフィックを最小限に抑えるための完全なアドレス指定可能な SRAM
- 個別のLEDドットオープンおよびショート検出
- 柔軟性に富んだ調光オプション:
- 各LEDドットの個々のON / OFF制御
- アナログ調光(電流利得制御)
- すべてのLEDドットのグローバル3ビット最大電流(MC)設定
- 赤、緑、青の7ビット色電流(CC)設定の3グループ
- 各LEDドットの個別の8ビット・ドット電流(DC)設定
- 可聴ノイズのない周波数による PWM 調光
- すべてのLEDドットのためのグローバル8ビットPWM調光
- LEDドット不定マッピングのための8ビットPWM調光の3つのプログラマブルグループ
- 各LEDドットの個別の8ビットまたは16ビットPWM調光
- デグリングと低輝度補償
- インターフェイスのオプション:
- IFS = Low の場合、1MHz (最大) I2Cインターフェイス
- IFS = High の場合、12MHz (最大) SPIインターフェイス
アプリケーション
- LEDアニメーションと表示:
- キーボード、マウス、ゲーム付属品
- 主要およびスマート家電製品
- スマートスピーカ、ワイヤード、ワイヤレススピーカ
- オーディオ・ミキサ、DJ機器、放送
- 機器、スイッチ、サーバーにアクセスする
- 光モジュール用の定電流シンク
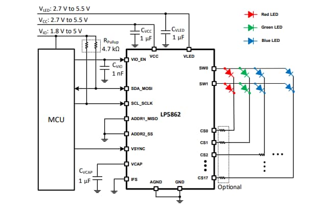
簡略図
ブロック図
公開: 2022-04-05
| 更新済み: 2024-04-19
