OPA810高性能、27V、140MHzアンプは、TI独自のハイスピードSiGe BiCMOSプロセスで製造されており、よく似たレベルの自己消費電力での同等のFET入力アンプに比べて性能が大幅に向上しています。OPA810は、70MHzのゲイン帯域幅積(GBWP)、200V/µsのスルーレート、6.3nv/√Hzという低ノイズ電圧が特徴で、広範な高忠実度データ収集および信号処理アプリケーションでの使用に最適です。OPA810は、75mAのリニア出力電流および-to-レールI/Oを実現しており、オプトエレクトロニクス・コンポーネントとアナログ・デジタル・コンバータ(ADC)入力の駆動、またはデジタル・アナログ・コンバータ(DAC)出力の重負荷へのバッファに適しています。
OPA810オペレーショナルアンプは、–40°C~+125°Cの拡張工業温度範囲に定格されています。OPA2810は、このデバイスのデュアルチャンネル型式で、8ピンSOIC、SOT23、VSSOPパッケージでご用意があります。
特徴
- ゲイン帯域幅積: 70MHz
- 小信号帯域幅: 140MHz
- スルーレート: 200V/µs
- 幅広い供給範囲: 4.75V~27V
- 低ノイズ:
- 入力電圧ノイズ: 6.3nV/√Hz (f = 500kHz)
- 入力電流ノイズ: 5fA/√Hz (f = 10kHz)
- レール・ツー・レール入出力:
- FET入力段: 2pA入力バイアス電流(標準)
- 高リニア出力電流: 75mA
- 入力オフセット: ±500µV(最高)
- オフセットドリフト: ±2.5µV/°C(標準)
- 低消費電力: 3.7mW/チャンネル
- 拡張温度動作: –40°C~+125°C
- デュアルチャンネルバージョン: OPA2810
アプリケーション
- ワイドバンド・フォトダイオード・トランスインピーダンス・アンプ
- アナログ入力/出力モジュール
- インピーダンス測定
- 電源アナライザとメータ
- 高Z電圧・電流測定
- データアクイジション
- マルチチャンネル・センサ・インターフェイス
- オプトエレクトロニクス・ドライバ
Datasheets
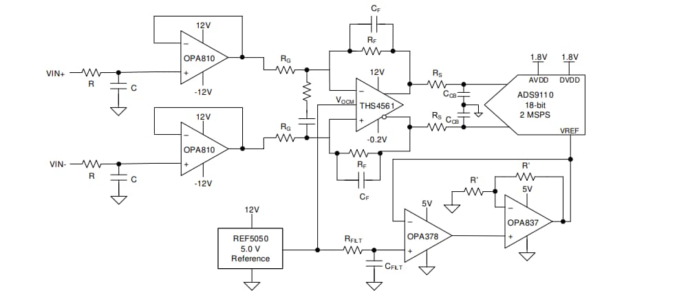
ブロック図
公開: 2019-12-30
| 更新済み: 2025-07-10

