Allegro MicroSystems ACS37002 400kHz高精度電流センサIC
Allegro MicroSystems ACS37002 400kHz高精度電流センサICは、非常に高い精度を持つ完全統合型ホール効果電流センサICです。ACS37002は、最も要求の厳しい電力変換アプリケーションの制御ループに最適です。電流は、発生した磁場を結合する内部導体を介してACS37002ホールセンサICに流れます。電流とICの間に物理的な接続がないため、高電圧絶縁が可能です。電流は、干渉する外部のコモンモード磁界を除去する2つのホールプレートによって差動的に検出されます。ACS37002は工場出荷時にトリミングされており、さらなるプログラミングの必要なく動作範囲全体で高い精度を実現しています。Allegro MicroSystems ACS37002 400kHz高精度電流センサICは、騒音の多い環境でもシグナルインテグリティを確保するためのアナログおよびリファレンス出力を特長としています。このデバイスには、アナログ入力ピンを介してユーザーが設定可能な閾値を持つ高速過電流障害出力が含まれており、短絡検出とシステム保護が強化されています。
さらに、ACS37002は、追加部品が不要な2つのロジック入力を備えた同じデバイス内で4つのユーザー選択可能なゲインオプションを提供します。これらのオプションにより、設計者の柔軟性が向上し、異なる電流センシング範囲が必要なシステムの全体的な材料費を最小限に抑えることができます。
特徴
- 広い動作帯域幅:400kHz
- 内部導体抵抗:最低0.27mΩ(MCパッケージ)
- 1%の感度誤差:-40°C〜125°C(KMAバージョン)
- ピン選択式ゲインオプション(4)
- 高速過電流検出最大応答時間:1.5µs
- 3つの異なるSOICW-16パッケージでご用意:
- LAパッケージはより高感度で低ノイズを最適化
- MAパッケージは4.8kVrmsの高絶縁を実現
- MCパッケージは、0.27mΩの導体抵抗と5kVrmsの最高絶縁評価を組み合わせ、超低消費電力損失と高度な絶縁が必要なアプリケーションに最適
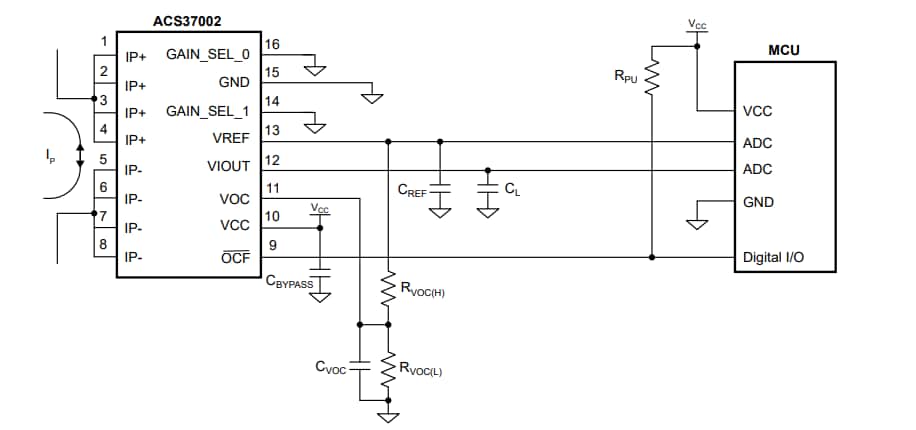
ACS37002LMC標準アプリケーション
ACS37002標準アプリケーション
ブロック図
その他のリソース
公開: 2022-02-21
| 更新済み: 2025-03-03
