Analog Devices Inc. AD5758デジタル・アナログ・コンバータ(DAC)
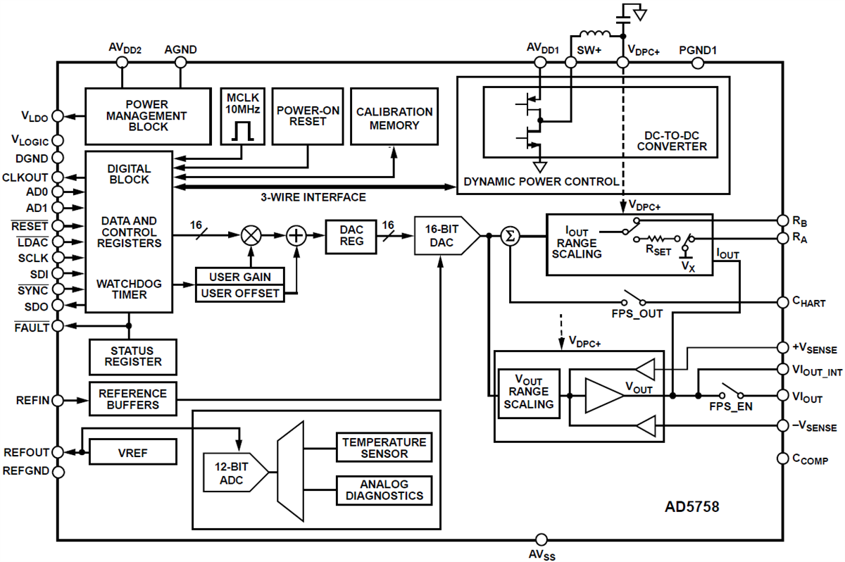
Analog Devices AD5758デジタル・アナログ・コンバータ(DAC)は、シングルチャンネル、電圧、電流出力デジタル・アナログ・コンバータ(DAC)です。このDACは、AVSSで−33V(最小)~AVDD1で+33V(最大)の電源範囲で動作し、60Vの2つのレールの間で最大動作電圧が備わっています。オンチップ動的パワー制御(DPC)によって、パッケージの消費電力が最小限に抑えられています。これは、オンチップ電力損失を最小限に抑えるように最適化されてたバックDC-DCコンバータを使用して、VIOUT出力ドライバ回路5V~27Vへの供給電圧(VDPC+)の安定化を図ることによって達成されます。CHARTピンによって、HART®信号を電流出力に結合できます。AD5758には、汎用性の高い4-Wireシリアル・ペリフェラル・インターフェイス(SPI)が採用されており、最大50MHzまでのクロック速度で動作します。また、標準のSPI、QSPI™、MICROWIRE™、DSP、およびマイクロコントローラ・インターフェイス規格との互換性があります。また、このインターフェイスは、オプションのSPI巡回冗長検査(CRC)およびウォッチドッグ・タイマ(WDT)が特徴です。AD5758は、出力電流監視および統合12ビット診断アナログ・デジタル・コンバータ(ADC)といった以前の機器に比べて診断機能が改善されています。障害保護スイッチをVIOUT、+VSENSE、−VSENSEピンに組み込むことで、さらなる堅牢性が実現しています。
特徴
- 16ビット分解能およびモノトニシティ
- 熱管理のためのDPC
- 1つの端子で使用可能な電流/電圧出力
- 電流出力範囲
- 0mA~20mA、4mA~20mA、0mA~24mA、±20mA、±24mA、−1mA~+22mA
- 電圧出力範囲(20%オーバー・レンジあり)
- 0V~5V、0V~10V、±5V、±10V
- ユーザプログラマブル・オフセットとゲイン
- 12ビットADCなどの高度オンチップ診断機能
- オンチップ・リファレンス
- 出力障害保護を始めとする堅牢アーキテクチャ
- 温度範囲: −40°C~+115°C
- 32リード、5mm×5mm LFCSPパッケージ
アプリケーション
- プロセス制御
- アクチュエータ制御
- チャンネル絶縁アナログ出力
- プログラマブル・ロジック・コントローラ(PLC)、分散型制御システム(DCS)アプリケーション
- HARTネットワーク接続
ビデオ
機能ブロック図
公開: 2018-09-14
| 更新済み: 2023-02-24
