ADI AD8412A電流センスアンプは、インパッケージトリムコアを供給しています。これは、動作温度範囲全体で± 0.30μV/°Cの標準オフセットドリフトおよびチョッピングおよびオートゼロクロック(アプリケーションでの相互変調につながる可能性があります)を必要としないコモンモード電圧範囲につながります。アンプには、入力差動またはコモンモード電圧に関係なく、広い入力コモンモード範囲とバランスのとれた入力バイアス電流に達する回路、および超低CMRRドリフトを達成する回路が搭載されています。AD8412A には、パルス幅変調 (PWM) タイプの入力コモンモード電圧がある場合でも出力精度を高めるための回路も組み込まれています。
AD8412Aは、-40°C ~+125°C温度範囲全体で画期的な性能を発揮し、8リード MSOPパッケージでご用意があります。
特徴
- 1.8MHz小信号、-3dB帯域幅
- パッケージ内トリムコア (DigiTrim™)
- チョッピングおよび/またはオートゼロなし精密
- 標準± 0.30μV/°Cオフセットドリフト
- 温度範囲全体での最高± 200μV電圧オフセット
- 131dBの標準DC CMRR
- 50kHzで97dB標準AC CMRR
- 双方向電流計測動作
- 広いコモンモード入力電圧範囲
- 連続動作:-2V~+50V
- -20V~+85V、連続生存
- 10V/V初期ゲイン
- 広い動作温度範囲 :-40°C~+125°C
- 電源動作範囲: 2.9V ~5.5V
- 8リード MSOPパッケージでご用意あり
アプリケーション
- 同相または高圧側電流センシング:
- BLDCモーター、低インダクタンスモータでのモーター制御
- 双方向48V ~12V DC/DCコンバータ
- ソレノイド制御
- 電源レールの監視
- 低圧側電流センシング
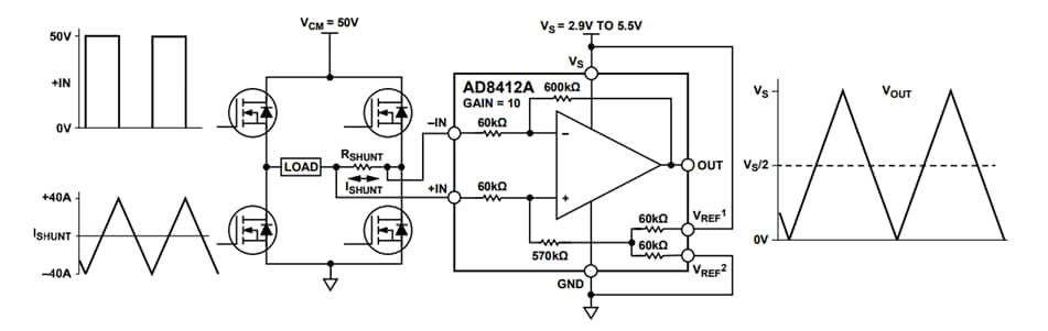
標準アプリケーション回路
機能ブロック図
公開: 2025-03-14
| 更新済み: 2025-06-03

