Analog Devices Inc. ADF5709広帯域MMIC VCO
Analog Devices Inc. ADF5709広帯域MMIC(モノリシック・マイクロ波集積回路)VCO(電圧制御発振器)は、9.85GHz~20.5GHzの出力周波数範囲をサポートしていると同時に、サブ高調波トーンのない100kHzオフセットで-83dBc/Hz位相ノイズを維持します。このデバイスは周波数範囲が広く、フェーズノイズが低く抑えられており、さまざまな周波数帯を対象としたフェーズロック・ループ(PLL)ソリューションを実現でき、複数の狭帯域VCOの必要性が限定的になります。広い周波数カバレッジによってボード設計の複雑性が削減され、RFおよびマイクロ波アプリケーションを設計する際の部品表が簡素化されます。ADF5709 VCOは、5V単電源で動作し、供給電流の消費はわずか70mAで、結果として電力散逸が最小限に抑えられています。このデバイスの低電力消費によって、エアフロ―(大気の流れ)が制限されているかどうかにかかわらず、高性能アプリケーションに最適です。ADF5709 VCOのモノリシック構造によって、温度変化に対して最適な出力電力とノイズ特性が実現します。
ADF5709は、共振器、負抵抗デバイス、バラクタダイオードが組み込まれている完全集積型で、必要な外付け部品の数を最小限に抑えボードスペースを削減できます。
Analog Devices Inc. ADF5709広帯域MMIC VCOは、小型3.90mm x 3.90mm、RoHS準拠のセラミック・リードレス・チップ・キャリア(LCC)パッケージにカプセル化されています。パッケージには、露出パッドへのスルーバイアスが含まれており、デバイスの熱特性を向上させます。
特徴
- 9.85GHz~20.5GHzの広い出力周波数範囲(fOUT)
- 0.5MHz/°Cドリフトレート
- 広いチューニング帯域幅
- 100kHzで-83dBc/Hzオフセットという低単側波帯位相ノイズ
- 外部振動子不要
- VCC = 5Vで標準70mA供給電流
- 動作温度範囲: -40°C~+85°C
- 3.90mm × 3.90mmセラミックLCC24パッケージ
アプリケーション
- 産業用および医療用機器
- 試験機器および測定機器
- 防衛レーダー、電子戦(EW)、電子対策(ECM)
- ポイントtoポイント/マルチポイント無線
- 微小開口端末(VSAT)
- 通信無線インフラストラクチャ
ピン指定
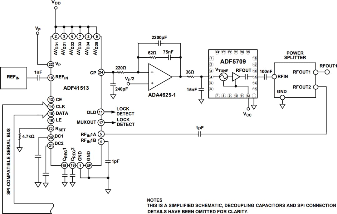
標準アプリケーション回路
パッケージ外形
公開: 2021-01-29
| 更新済み: 2022-03-11
