Analog Devices Inc. ADP1764低ノイズCMOSリニアレギュレータ
Analog Devices ADP1764レギュレータは、低ノイズ、低ドロップアウト(LDO)CMOSリニアレギュレータです。ADP1764レギュレータは、最小1.10Vの入力電圧の単電源で動作します。このレギュレータは、効率向上のための外付けバイアス電源を必要とせず、最大4Aの出力電流を供給します。小型パッケージサイズながら4A負荷でのドロップアウト電圧が47mV(typ)と低く、ADP1764は、性能を損なうことなく最小限のPCB面積で動作できます。22µFの小型セラミック出力コンデンサで安定動作するように最適化されているADP1764レギュレータは、最適なトランジェント性能を実現しています。ADP1764レギュレータには、ライン、負荷、温度全体で2μVrmsの超低ノイズ定格および±1.5%の固定出力電圧精度が備わっています。短絡回路保護と熱過負荷保護の回路は、逆条件における破損を防止します。特徴
- 出力電流: 最大4A
- 低入力電圧供給範囲
- VIN = 1.10V~1.98V、外部バイアス供給不要
- 固定出力電圧範囲 VOUT_FIXED: 0.9V~1.5V
- 調整可能出力電圧範囲: VOUT_ADJ: 0.5V~1.5V
- 小型22μFセラミックコンデンサ用に最適化
- 電流制限機能と熱過負荷保護
- 正常電源インジケータ
- 超低ノイズ: 2μVrms、100Hz~100kHz
- ノイズスペクトル密度:
- 10kHzで5nV/√Hz
- 100kHzで4nV/√Hz
- 低ドロップアウト電圧: 47mV(typ) @ 4A負荷
- 動作供給電流: 5mA(typ) @無負荷
- ライン、負荷、温度に対する1.5%固定出力電圧ライン
- 優れた供給電圧除去比(PSRR)
- 10kHz @ 4A負荷で69dB(typ)
- 100kHz @ 4A負荷で46dB(typ)
- 優れた負荷/ライン過渡応答
- 突入電流を低減するソフトスタート機能
- 高精度イネーブル
- 16リード、3mm x 3mm LFCSPパッケージ
アプリケーション
- ノイズに敏感なアプリケーションの安定化
- 無線周波数(RF)トランシーバ
- アナログ・デジタル・コンバータ(ADC)およびデジタル・アナログ・コンバータ(DAC)回路
- フェーズロックループ(PLL)
- 電圧制御発振器(VCO)
- クロッキング集積回路
- フィールドプログラマブルゲートアレイ(FPGA)およびデジタル信号プロセッサ(DSP)供給
- 医療機器、健康機器
- 工業用、計測器
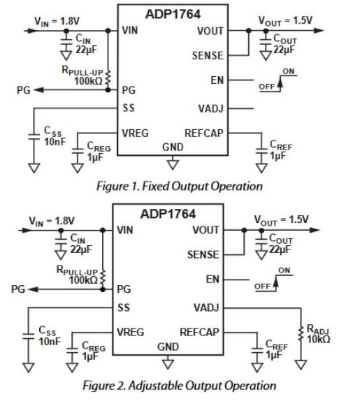
ADP1764の標準的なアプリケーション図
公開: 2017-08-18
| 更新済み: 2022-04-25
