Analog Devices Inc. ADP5301超低消費電力降圧型レギュレータ
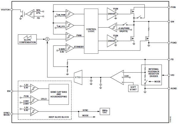
Analog Devices ADP5301は高効率、超低静止電流の降圧型レギュレータで、無負荷で出力を安定化するための静止電源電流はわずか180nAです。ADP5301レギュレータは、2.15V~6.50Vの入力スタートアップ電圧範囲で動作し、アルカリ電池、ニッケル水素電池、リチウムイオン電池などのさまざまな電源を使用できます。出力電圧は、外部VID抵抗と出荷時のヒューズ調整によって、0.8Vから5.0Vの範囲で選択可能です。トータルソリューションに必要なものは、4個の小さな外付け部品のみです。このレギュレータはヒステリシスモードの場合、1mW未満の電力で最高の効率を発揮し、最大50mAの出力電流を供給します。PWMモードの場合、出力リップルが低く、最大500mAの出力電流を供給します。デバイスの動作中に柔軟な設定ができるため、非常に効率的なパワーマネージメントが可能で、最長のバッテリ寿命と低システムノイズの要件を同時に満たすことができますAnalog Devicesは、設計者がADP5301レギュレータの機能にアクセスするために役立つ ADP5301-EVALZ評価ボードを提供しています。
特徴
- 入力スタートアップ電圧範囲:2.15V~6.50V
- 下は2.00V電圧まで動作
- 超低静止電源電流:180nA(無負荷)
- 選択可能な出力電圧:1.2V~3.6Vまたは0.8V~5.0V
- 出力精度:1.5%(PWMモードで全温度範囲)
- ヒステリシスモードまたはPWM動作モードの選択が可能
- 出力電流
- ヒステリシスモードで最大50mA
- PWMモードで最大500mA
- VOUTOKフラッグは出力電圧をモニタ
- 100%デューティサイクル動作モード
- 2MHzスイッチング周波数(1.2MHz~2.5MHzのオプション同期入力)
- 急速出力放電(QOD)オプション
- UVLO、OCP、TSD保護
- 9ボール、1.65 mm × 1.87 mm WLCSP
アプリケーション
- エネルギー(ガスと水)測定
- ポータブルなバッテリ駆動機器
- 医療アプリケーション
- キープアライブ電源
ブロック図
公開: 2015-08-28
| 更新済み: 2022-03-11
