Analog Devices Inc. ADPA1107-EVALZアンプ評価ボード
Analog Devices Inc. ADPA1107-EVALZアンプ評価ボードは、アルミ製ヒートスプレッダに取り付ける10ミリ厚のRogers 4350B銅被覆で製造された2層プリント回路ボード(PCB)で構成されています。ヒートスプレッダは、デバイスへの熱解放およびPCBへの機械的サポートに役立ちます。ヒートスプレッダにある取付け穴を使用すると、スプレッダをヒートシンクに取り付けることができます。あるいは、スプレッダをホットおよびコールドプレートに固定することもできます。ADPA1107-EVALZのRFINおよびRFOUTポートは2.9mm (K) メス同軸コネクタによってあらかじめ実装されており、それぞれのRFトレースには50Ω特性インピーダンスがあります。ADPA1107-EVALZには、全体的な動作温度範囲での使用に適した部品が実装されています。ボードトレースの損失を構成するために、J6およびJ5コネクタの間でキャリブレーションパスを介して実行されます。キャリブレーションパスを介して使用するには、2.92mm (K) メス同軸コネクタを使用してJ6およびJ5を実装する必要があります。接地、電力、ゲート制御、検出器の出力電圧は、ADPA1107-EVALZの2つの試験ポイント(TP1、TP2)および2本の24ピンヘッダ(J3、J4)を介して提供されています。ADPA1107-EVALZでのRFトレースは、50Ωの接地コプレーナ導波管です。パッケージのアース線と露出パッドを接地板に直接接続します。複数のビアは、特に設置パッドの真下の領域に焦点を合わせて上部と下部の接地板に接続し、ヒートスプレッダに適切な電気伝導と熱伝導を実現できます。
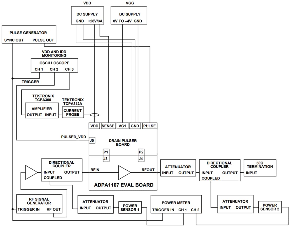
ADPA1107-EVALZは、負ゲート電圧を実現することによって、およびドレイン電圧をADPA1107-EVALZに接続および切断する制御信号を実現することによって、ADPA1107-EVALZヘッダに接続してADPA1107のバイアス接続を制御するように設定できるドレインパルスボード(パルサボード)と一緒に出荷されます。Analog Devices Inc. ADPA1107-EVALZは、ADPA1107のVGG1ピンに負パルスが適用されるゲートパルスモードでの単体動作にも対応しています。
特徴
- 2層Rogers 4350B評価ボード(ヒートスプレッダ搭載)
- エンドローンチ2.92 mm (K) ジャックRF connectors
- 較正パスを使用
- ドレインまたはゲートパルス機能
必要な機器
- パルス発生器
- オシロスコープ
- 28Vおよび3A電源
- −4V電源
- Tektronix TCPA312A電流プローブ
- Tektronix TCPA300電流プローブアンプ
- RFシグナル・ジェネレータ
- 方向性カプラ
- RFパワーセンサ
- RFパワーメータ―
試験セットアップのブロック図
公開: 2021-08-02
| 更新済み: 2022-03-11
