Analog Devices Inc. DC3158A評価ボード

Analog Devices Inc. DC3158A評価ボードは、LT3041低ドロップアウト(LDO)リニア電圧レギュレータの性能評価用に設計されています。この評価ボードは、3.8V~20Vの 入力電圧範囲で動作し、最大1Aの出力電流を供給します。 DC3158A評価ボードは、1Aの最大出力電流、抵抗器によりプログラムされる電源正常(パワーグッド)、ノイズとPSRR計測用のBNCコネクタが特徴です。

特徴

  • 入力電圧範囲 3.8V~20V
  • 抵抗器によりプログラムされる3.32V出力電圧
  • 出力電流: 1A(最大)
  • ノイズとPSRR測定用のBNCコネクタです。
  • 抵抗器によりプログラムされるパワー・グッド
  • 抵抗器によりプログラム可能な電流制限、電流監視、UVLO
  • 消費電力とPSRRの管理用VIOC
  • 放熱に優れた14リード、3mm x 4mm、DFNパッケージ

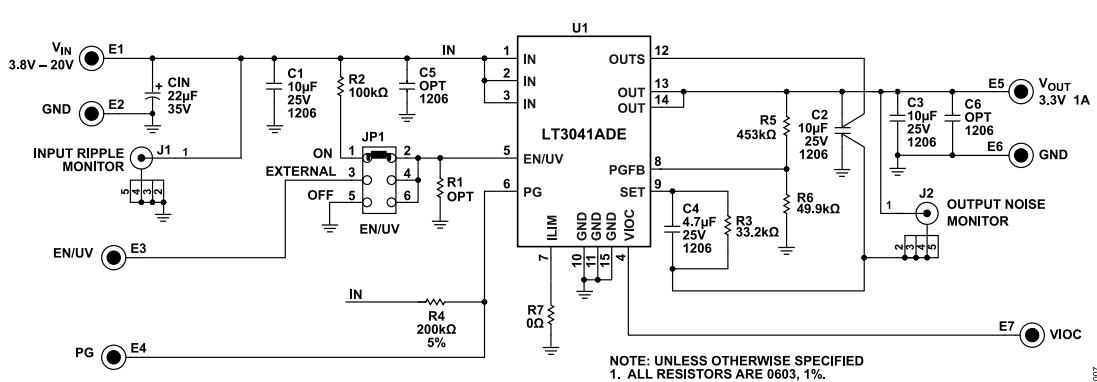
スキーム図

回路図 - Analog Devices Inc. DC3158A評価ボード
公開: 2022-12-09 | 更新済み: 2022-12-21