Analog Devices Inc. EVAL-ADA4097-1評価キット
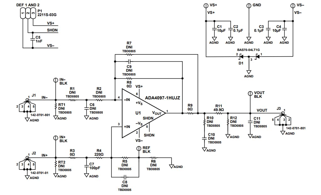
Analog Devices Inc. EVAL-ADA4097-1評価キットは、6リード薄型・小型外形トランジスタ(TSOT)および堅牢なOver-The-Top™高精度オペレーショナルアンプ(OPアンプ)であるADA4097-1の評価に使用するように設計されています。ADA4097-1 OPアンプは、<60μVのオフセット電圧、<0.3nAの入力バイアス電流(IB)を実現しており、3V~50Vの範囲の単電源または分割電源での動作が可能です。EVAL-ADA4097-1キットは、ゲイン1の構成を使用する、あらかじめ実装されているボードです。ADI EVAL-ADA4097-1評価キットの設計によって、簡素化された効率的な使用が可能になります。このキットには、入力と出力にエッジマウント型サブミニチュア型式A(SMA)コネクタがあり、試験装置または他の回路に効率的に接続できます。バルク試験ポイントは、入力と出力に使用される代替オプションとしても組み込まれています。最適化された評価キット接地板、部品の配置、電源によって、回路の柔軟性と性能が最大化されます。
ADI EVAL-ADA4097-1には表面実装技術(SMT)とほぼすべて0805サイズの部品が組み合わされており、0603サイズに固定されているバイパスコンデンサ(C1〜C4)を除き、設置を簡素化して必要に応じて交換およびはんだ付けするオプションがあります。評価キットには、未実装の抵抗器とコンデンサパッドもあり、ユーザーはさまざまなアプリケーション回路と構成を実装するためのオプションと柔軟性が得られます。
特徴
- ADA4097-1用のフル機能搭載ボード
- 効率的なプロトタイピングが可能
- ユーザー定義の回路構成
- 試験装置や他の回路への簡素化された接続
必要な機器
- デュアル出力DC電源
- デュアルチャンネル信号発生器
- オシロスコープ
- 3 バナナジャック to グラバーケーブル
- BNC to SMAケーブル
レイアウト
回路図
公開: 2021-06-28
| 更新済み: 2022-03-11
