Analog Devices Inc. LT3750Aコンデンサ充電器コントローラ
Analog Devices Inc. LT3750Aコンデンサ充電器コントローラは、ユーザーが調整できるターゲット電圧に応じて大型コンデンサに急速充電できるように設計されたフライバックコンバータです。また、あらゆるサイズのコンデンサの充電、および大電流NMOS FETの駆動を実現できます。LT3750Aコンデンサ充電器コントローラには、遷移損失を最小限に抑えトランスの大きさを縮小する境界モード制御スキームが組み込まれています。トランス巻数比および外付け抵抗器2台を使用すると、出力電圧を簡単に調整できます。LT3750Aコンデンサ充電器コントローラは、入力電圧範囲が3V~24Vと広くさまざまな電源での動作が可能です。また、電流センスが78mVと低いためピークスイッチ電流が正確に制限され、効率性の最大化に貢献します。一般的なアプリケーションでは、100µFコンデンサに対して300ms未満で300Vまで充電できます。これらのコントローラは、緊急警告ビーコン、業務用フォトフラッシュ・システム、電気フェンス、デトレータ、高電圧電源、セキュリティ制御システムでの使用に最適です。特徴
- 任意の大きさのコンデンサを充電
- 出力電圧の簡単な調整が可能
- 大電流NMOS FETを駆動
- 一次側センス - 出力分圧器不要
- 3V~24Vワイド入力電圧範囲
- -40°C~85°C動作温度範囲
- 10リードMSパッケージでご用意あり
アプリケーション
- 緊急警報ビーコン
- 業務用フォトフラッシュシステム
- セキュリティ/在庫管理システム
- 高電圧電源
- 電気フェンス
- 起爆剤
標準アプリケーション回路
性能グラフ
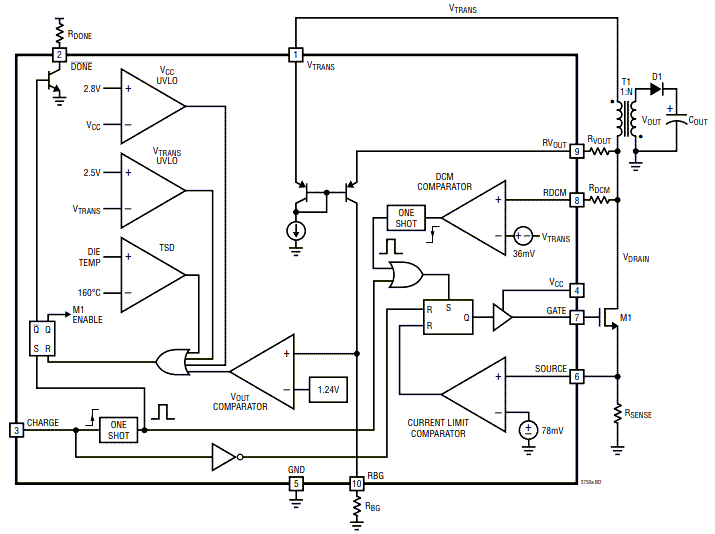
ブロック図
公開: 2021-07-29
| 更新済み: 2022-03-11
