Analog Devices Inc. LT8306オプトなし絶縁型フライバックコントローラ
Analog Devices Inc. LT8306非光学絶縁フライバックコントローラは、マイクロパワー絶縁フライバックコントローラで、390μA ( アクティブモード)の低自己消費電流が備わっています。これらのコントローラは、8Vゲートドライブが搭載された低圧側NチャンネルパワーMOSFETを駆動し、4.5V ~60Vの広い入力電圧範囲で動作します。LT8306フライバックコントローラには、一次側フライバック波形から絶縁出力電圧を直接サンプリングすることによって安定化のための第三次巻線またはオプトアイソレータが不要です。高レベルの集積化と、バウンダリ・モードおよび低リップル・バースト・モードの使用により、絶縁型電力供給のための、使いやすく、部品点数の少ない、高効率の アプリケーション・ソリューションが実現します。アプリケーションの一部には、絶縁テレコム、車載、工業、医療、ハウスキーピング電源があります。これらのLT8306フライバック・コントローラは、6リードThinSOT™ パッケージで入手可能なAEC-Q100認定デバイスです。特徴
- 4.5V~60Vという広い入力電圧範囲
- 無信号時消費電流が小さい:
- スリープモードでの動作:120μA
- アクティブモードで390μA
- トランス3次巻線または安定化のための光アイソレータが不要
- 重負荷時に疑似共振境界モードで動作
- 軽負荷時に低リップルバーストモード® で動作
- 全出力0.5%未満(標準)の最小負荷
- VOUT は単一の外付け抵抗器で設定可能
- 外部NFET用の8Vゲートドライブ
- 正確なEN/UVLO閾値とヒステリシス
- 内部補償とソフトスタート
- 出力短絡保護
- 6リードTSOTパッケージ
- 車載アプリケーションを対象としたAEC-Q100認定を取得済
アプリケーション
- 絶縁テレコム、自動車、産業用、医療用電源
- 絶縁補助/ハウスキーピング電源
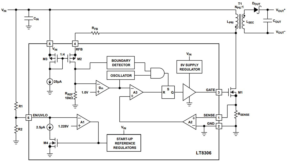
ブロック図
負荷電流に対する効率性
公開: 2023-02-23
| 更新済み: 2025-03-25
