Analog Devices Inc. LTC4376電力スイッチIC
Linear Technology / Analog Devices LTC4376電力スイッチICは、内部15mΩ NチャンネルMOSFETが採用されている7A理想ダイオードです。これは、ダイオードORおよび高電流ダイオード・アプリケーションで使用する場合、ショットキーの代替品になります。LTC4376スイッチICは、内部MOSFET全体での順方向電圧降下を制御し、振動のないスムーズなスイッチオーバーを確保します。これらの電力スイッチICによって、電力消費、熱放散、PCボード領域を削減できます LTC4376電力スイッチICは、動作電圧範囲の4V~40Vで動作し、-40Vまでの逆入力保護が備わっています。これらのスイッチICは、16ピン5mm x 4mm DFNパッケージでご用意があります。アプリケーションには、車載用バッテリ保護、冗長電源、ポータブルバッテリ機器、コンピュータ・システム/サーバがあります。特徴
- パワー・ショットキー・ダイオードの交換によって消費電力を削減
- 4V~40Vという広い動作電圧範囲
- 内部15mΩ NチャンネルMOSFET
- -40Vまでの逆入力保護
- 9μAの低シャットダウン電流
- 150μAの低動作電流
- 振動のないスムーズなスイッチオーバー
- 16ピン5mm x 4mm DFNパッケージでご用意あり
アプリケーション
- 自動車バッテリの保護
- 冗長電源
- ポータブルバッテリ装置
- コンピュータ・システム/サーバ
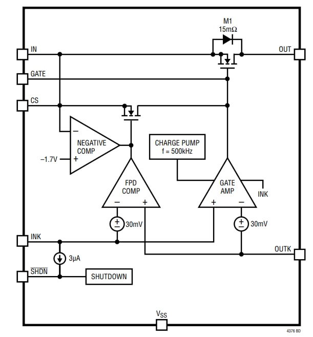
LTC4376のブロック図
LTC4376の一般的なアプリケーション
電力損失対負荷電流
公開: 2018-12-25
| 更新済み: 2023-02-14
