ADI LTC7819コントローラの非常に低い無負荷自己消費電流によって、バッテリ駆動システムでの動作ランタイムが延長されます。OPTI-LOOP補償には過渡応答が採用されており、広範な出力容量とESR値を最適化できます。LTC7819は、高精度0.8Vリファレンスおよびパワーグッド出力インジケータを供給します。MODEピンによって、バーストモード動作、パルススキップモード、または軽負荷での連続インダクタ電流モードが選択されます。
さらに、LTC7819は、入力と出力供給での放射および伝導ノイズのピークを大幅に低減するスペクトラム拡散動作が特徴です。これによって、電磁干渉(EMI)規格への準拠がさらに簡単になります。
特徴
- トリプルバック同期コントローラ
- 4.5V~40Vの広い入力電圧範囲
- 広い出力電圧範囲で 0.8V~99% V
- 14μA(14V 3.3V、チャンネル1 On)低動作IQ
- スペクトラム拡散動作
- RSENSEまたはDCR電流センシング
- 統合ブートストラップ供給充電ポンプ(チャンネル1)
- PassThru™/100%デューティサイクル機能(チャンネル1)、99%デューティーサイクル(チャンネル2と3)
- プログラマブル固定周波数(100kHz~3MHz)
- 位相ロック対応周波数(100kHz~3MHz)
- セレクタブル連続、パルススキッピング、または低リップル、軽負荷でのBurst Mode®動作
- 1.5μA低シャットダウンIQ
- 小型40リード6mm×6mm QFNパッケージ
- 車載アプリケーション向けAEC-Q100認定
アプリケーション
- 自動車と輸送
- 産業
- 軍事/航空電子工学
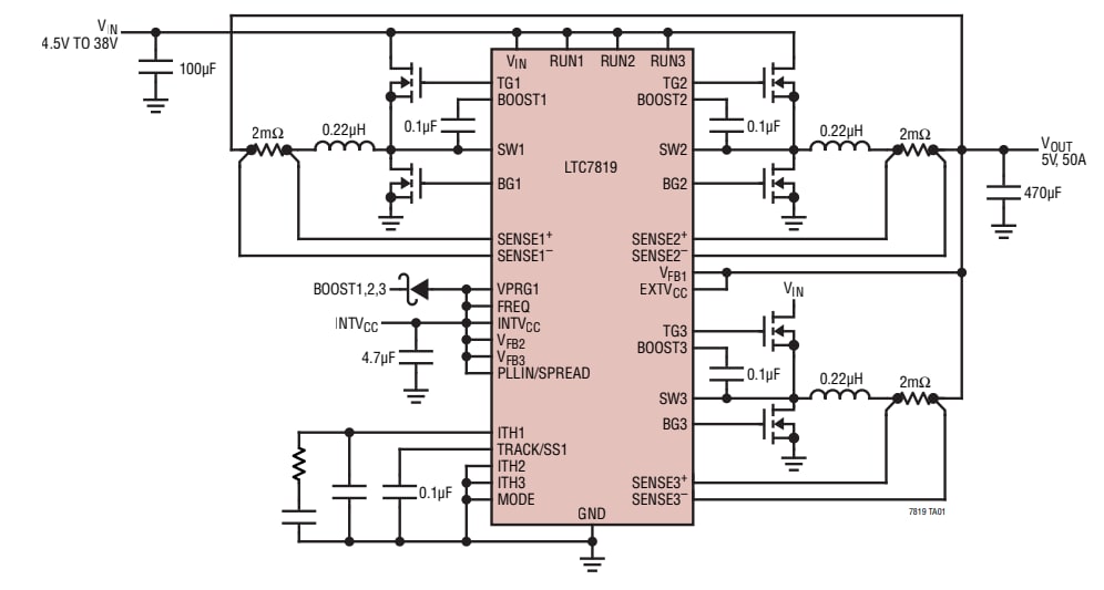
代表的なアプリケーション
公開: 2022-01-13
| 更新済み: 2022-03-31

