Analog Devices Inc. LTC7880昇圧型コントローラ

Analog Devices Inc. LTC7880昇圧型コントローラは、デュアルPolyPhase®、DC/DC同期、スイッチングレギュレータコントローラで、I2CベースのPMBusに準拠したシリアルインターフェイスが搭載されています。LTC7880には、定周波数、電流モードアーキテクチャが活用されており、プログラマブルループ補償とともに高電圧入力と出力機能が備わっています。

LTC7880は、グラフィカル・ユーザ・インターフェイス(GUI)が搭載されているLTpowerPlay™ソフトウェア開発ツールによってサポートされています。このデバイスは、デジタルインターフェイスならびに外部構成レジスタの両方を使用してスイッチング周波数、出力電圧、デバイスアドレスをプログラミングできます。パラメータは、デジタルインターフェイス経由で設定するか、EEPROMに保存できます。LTC7880ゲートドライブは、6.3V~9Vでプログラミングして効率性を最大限に高めることができます。どちらの出力にも、独立したパワーグッド表示灯と障害機能があります。

特徴

  • PMBus/I2C互換シリアルインターフェイス
    • テレメトリ・リードバックには、入力と出力電圧、電流、温度、障害を含む
    • プログラマブル電圧、電流制限、デジタルソフトスタート/停止、シーケンシング、マージニング、OV/UV/OC、周波数、制御ループ補償
  • 温度全体で±0.5%未満の出力誤差
  • 統合16ビットADCおよび12ビットDAC
  • ECCおよび障害ロギング搭載内部EEPROM
  • 統合NチャンネルMOSFETゲート・ドライバ
  • 電力変換
    • 5V~40Vの広い入力電圧範囲
    • 起動後に最低2.5Vまでで動作
    • 最高60V VOUT0まで、VOUT1範囲
    • アナログ電流モード制御
    • 正確なPolyPhase®電流共有、最大6相 (50kHz~500kHz)
    • 52リード(7mm×8mm)QFNパッケージでご用意あり

アプリケーション

  • 車載用常時ONおよびアイドリングストップシステム
  • 工業およびポイント・オブ・ロード・アプリケーション

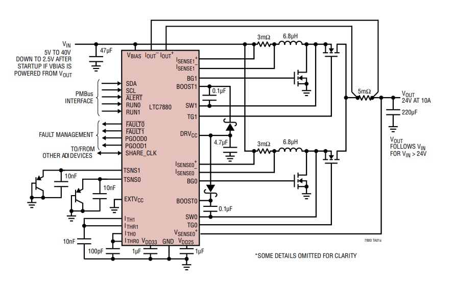
標準アプリケーション

アプリケーション回路図 - Analog Devices Inc. LTC7880昇圧型コントローラ
公開: 2019-12-02 | 更新済み: 2024-02-27