Analog Devices / Maxim Integrated MAX17617パワーリミッタ
Analog Devices / Maxim Integrated MAX17617パワーリミッタは入力電圧障害と出力過電流障害に対するシステムの保護境界を設定できます。 これらのパワーリミッタは、逆電流保護なしの場合は最大80V、逆電流保護ありの場合は最大75Vの入力電圧のフォルトから保護します。これは、20mΩ(代表値)の低オン抵抗を特徴とする内蔵N型電界効果トランジスタ(nFET)を使用して実現されます。MAX17617 パワーリミッタは、外付けの電圧分周器を使用することで、プログラム可能な低電圧ロックアウト(UVLO)しきい値の設定が可能です。過電圧ロックアウト(OVLO)閾値を設定でき、外付けnFETによる入力電圧逆極性保護機能も備えています。MAX17617 パワーリミッタは、200%の短時間過負荷能力と、プログラム可能な電流制限フォルト応答を提供します。これらのパワーリミッタは、オープンドレインのフォルトインジケータ(FLAG)、パワーグッド出力(PGOOD)、プログラム可能な出力低電圧検出(OUTUV)、ジャンクション温度モニタリング(TJ)を特徴としています。代表的なアプリケーションには、入力電圧および出力過電流保護、グランド喪失保護、サージ保護などがあります。
特徴
- 堅牢な保護によってシステムのダウンタイムを削減:
- 3V~80Vと広い入力電圧範囲(逆電流保護なし)
- 3V~75Vと広い入力電圧範囲(逆電流保護付き)
- 温度範囲全体において電流制限を3A~7Aの範囲で、±3%の精度で設定可能
- 温度範囲全体において電流制限を2A~3Aの範囲で、±4%の精度で設定可能
- 温度範囲全体において電流制限を0.7A~2Aの範囲で、±7%の精度で設定可能
- クラス 2 アプリケーションの場合、100W、24V で ±6% の精度の電力制限
- 入力電圧逆極性保護(外付けnFET付き)
- 高速100ns応答時間の2段階逆流保護(外付けnFET使用時)
- 低RON内部nFET:20mΩ(代表値)
- 出力電圧逆極性耐性
- アース保護の喪失
- 短期過負荷能力200%
- 最大限、再利用し、再分類を削減する柔軟性に富んだ設計
- 調整可能なUVLOおよびOVLO/OVFBスレッショルド
- ±2%精度の帯域電流モニタリング読み出し、IMON(3A~7A、最大85°C)
- プログラム可能な起動時突入電流制限
- 連続モード、オートリトライモード、ラッチオフモード、プログラム可能電流制限障害
- 論理レベルイネーブル入力 (EN)
- 保護されている外部N型電界効果トランジスタ(nFET)ゲートドライブ
- オープンドレイン障害インジケータ(FLAG)
- パワーグッド出力(PGOOD)
- プログラム可能出力低電圧センス(OUTUV)
- ジャンクション温度モニタリング(TJ)
- サーマルフォールドバック電流制限
- 削減されたソリューションのフットプリント
- 4.5mmx5.75mm 23ピン FCQFNパッケージ
- コモンユース保護要件のための統合nFET
アプリケーション
- 入力電圧および出力過電流保護
- アース保護の喪失
- サージ保護
ブロック図
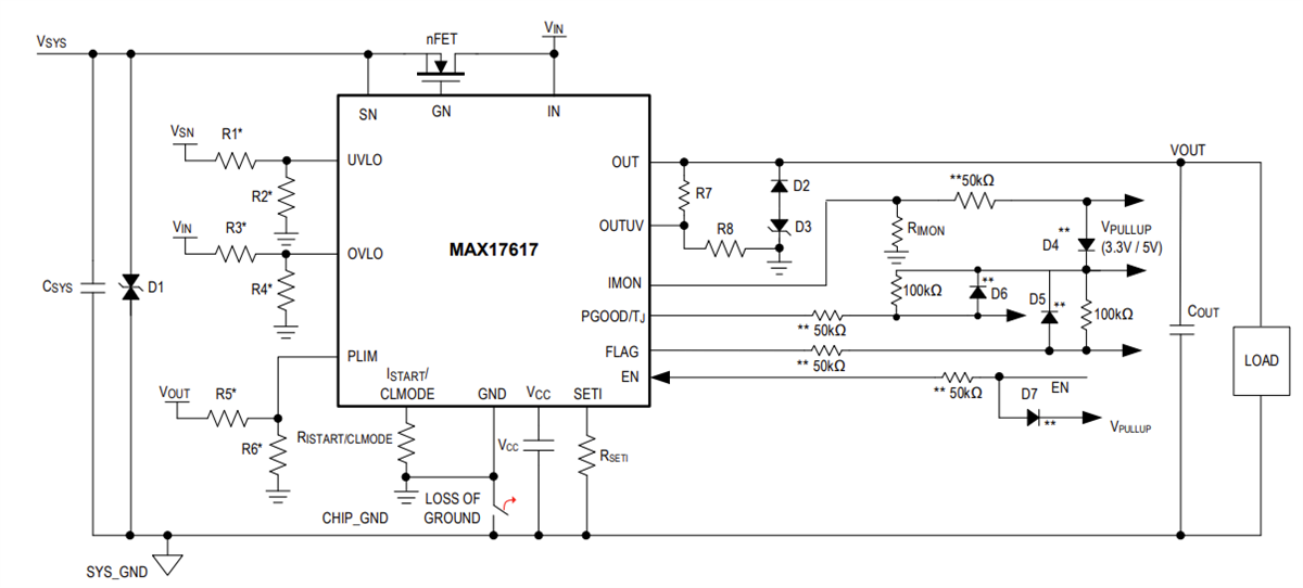
標準アプリケーション回路
公開: 2025-12-08
| 更新済み: 2025-12-23
