Analog Devices Inc. MAX22196オクタル産業用デジタル入力
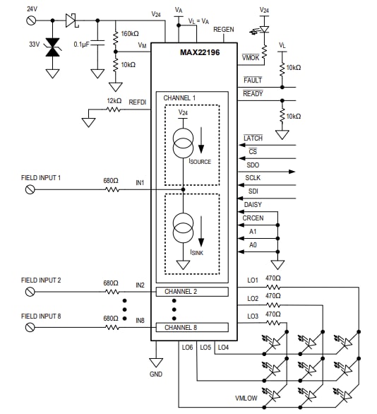
Analog Devices Inc. MAX22196オクタル産業用デジタル入力は、8つの産業用24VまたはTTLレベル入力をロジックレベル出力に変換します。これらのシンク/ソース・デジタル入力は、シンク(p型)およびソース(n型)として個別に設定可能です。また、MAX22196入力は、MAX1 2 タイプ/3、タイプ、TTL、HTL(高インピーダンス24V レベル)モードに個別に構成することもできます。このデジタル入力は、シンク/ソース動作用に8V ~ 最大36V のフィールド電源で駆動します。MAX22196入力にはシリアルインターフェイスが搭載されており、シリアル化されたデータを SPI を介して構成したり読み取ったりできます。これらのデジタル入力には、最大20mAの負荷電流を供給する統合型5Vリニアレギュレータが装備されています。MAX22196デジタル入力は、プログラマブルグリッチフィルタ、オプションの入力ごとの16ビットダウンカウンタモード、LED ドライバマトリクスまたは GPO 出力、2.5V ~ 5.5Vロジックインタフェース、および広範な診断機能を備えています。このデジタル入力は、SPI の CRC(巡回冗長検査)エラー検出機能、絶縁チャネルを減らすためのアドレス指定可能な SPI またはデイジーチェーン SPI も特徴としています。MAX22196の入力は、IEC 61000-4-2規格による静電気放電(ESD)を含む、IEC 61131-2で指定された過渡耐性要件を満たしています。この入力は、IEC 61000-4-4規格のEFT(電気的ファストトランジェント/バースト)要件と、耐サージIEC 61000-4-5規格にも適合しています。MAX22196入力は、-40℃ ~ 125℃の温度範囲で動作し、5mm × 5mmの32ピン TQFN パッケージに収められています。これらのデジタル入力は、プログラマブルロジックコントローラ、ファクトリーオートメーション、プロセス制御で使用されます。
特徴
- 構成可能なソフトウェア
- シンクまたはソースとして8個の入力を個別に設定可能
- タイプ1/3、タイプ2、TTL、Hi-Z(HTL)モード
- 0.5mA~6.75mAのレジスタで設定可能な高度精度で広い入力電流範囲
- チャンネル絶縁を削減するアドレス指定またはデイジーチェーンにSPI対応
- プログラマブルグリッチフィルタ
- オプションの入力ごとの16ビットダウンカウンタモード
- 豊富な診断機能(電源電圧モニタリング、温度アラーム、PCB障害アラーム、サーマルシャットダウン)
- 低電力損失
- フィールド電源動作電圧 8V~36V
- 低供給電流 2mA(最大値)
- 堅牢なソリューション
- IEC 61000-4-2ESD(気中)±15kVおよび(接触)±8kV、ならびにフィールド入力で最小680Ωパルス抵抗
- IEC 61000-4-5(サージ)±1.2kV/42Ω、フィールド入力で最小680Ωパルス抵抗
- SPIでの巡回冗長検査(CRC)エラー検出
- -40°C~+125°C動作温度範囲
- コンパクトなソリューション
- 内蔵の5V、20mAリニアレギュレータ
- 2.5V~5.5Vロジックインターフェイス
- LEDドライバマトリックス出力またはGPO出力
- パッケージ 5mm x 5mm、32ピンTQFN
アプリケーション
- プログラマブル・ロジックコントローラ
- ファクトリーオートメーション
- プロセス制御
ビデオ
機能ブロック図
アプリケーション回路図
公開: 2023-04-27
| 更新済み: 2024-10-16
