Analog Devices / Maxim Integrated MAX15095ホットスワップ/電子回路ブレーカIC
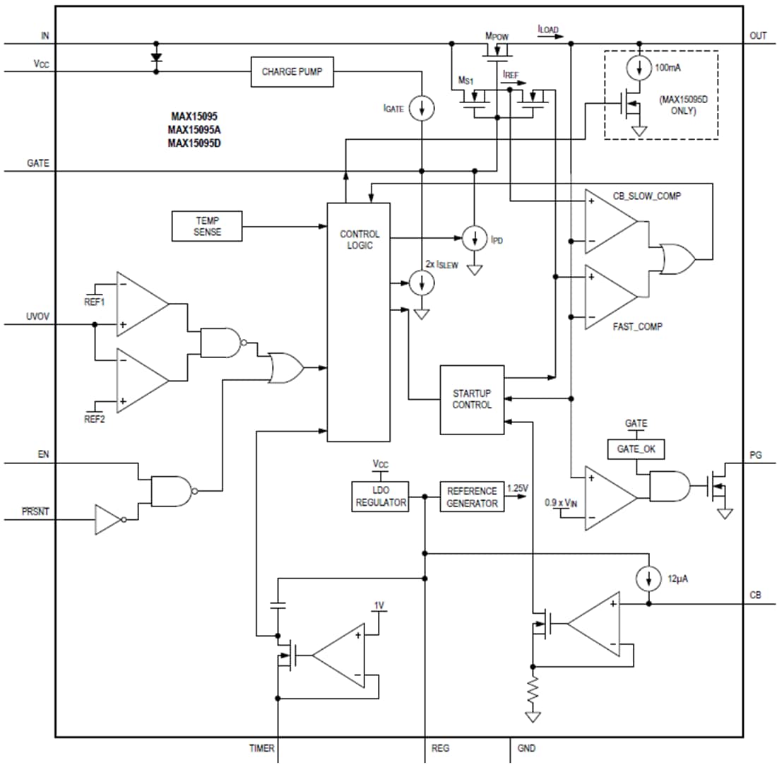
Maxim MAX15095ホットスワップ/電気回路ブレーカICは、回路線カードをライブバックプレーンから安全に抜き差しすることが必須のホットスワップ・アプリケーションを対象とした統合ソリューションです。ハードドライブ、ソリッドステートドライブ、ファンの電子回路ブレーカとしても使用できます。このデバイスには、ホットスワップコントローラ、(標準10.6mΩ)パワーMOSFET、電子回路ブレーカ保護が単体パッケージに統合されています。このデバイスは、2.7V~18Vの供給電圧の保護を目的に設計されています。これらのデバイスには、起動中のフォールドバック電流制限が実装されており、di/dtを低下させる突入電流の制御および安全動作領域(SOA)条件下で動作するMOSFETの保持が可能です。起動サイクルが完了すると、オンチップコンパレータによって、短回路および過電流故障に対するVariableSpeed/BiLevel™保護およびシステムノイズと負荷過渡に対する耐性が提供されます。負荷は、故障状態の際には切断されます。このデバイスは工場出荷時に較正されており、±10%の精度という正確な過電流保護を実現できます。故障状態時にはPGが「低」になり、デバイスはオフ(MAX15095)または自動再試行(MAX15095A)を行うことができます。障害事象(MAX15095D)後に出力を放電することもできます。このデバイスは、12ピン、2.5mm x 2.5mm FC2QFNパッケージでご用意があり、-40°C~+105°Cの拡張温度範囲に定格されています。
特徴
- 統合によって、ブレードサーバおよびその他のスペースに制限のある設計のソリューションサイズを削減
- 統合10.6MΩ(標準)内部パワーMOSFET
- プログラマブル過電圧保護、低電圧ロックアウト閾値
- ドライブ存在信号入力(PRSNTピン)
- サーマルプロテクション
- 多数の独自設計での使用を可能にする柔軟性
- 2.7V~18V動作電圧範囲
- SOA動作の下でのプログラマブル突入電流制御
- 調整可能な回路ブレーカ電流/電流制限閾値
- プログラマブルスルーレート制御
- 可変速度回路ブレーカ応答
- ラッチオフ(MAX15095)または自動再試行(MAX15095A)オプション
- 安全機能によって正確で堅牢な保護を保証
- 6.6A(最大)負荷電流機能
- ±10%回路ブレーカ閾値精度
- IN-to-OUT短回路検出
- オープンドイレインPG出力
- 故障事象後の出力放電(MAX15095Dのみ)
- 高速コンパレータ応答時間に対するプログラマブル追加遅延(最大2μs)
- イネーブル入力(EN)
アプリケーション
- ブレードサーバ
- サーバI/Oカード
- RAIDシステム
- ディスクドライブ電源
- ストレージアプリケーション
- 産業用アプリケーション
ブロック図
公開: 2019-11-14
| 更新済み: 2025-08-19
