Analog Devices Inc. MAX17526 6A電流リミッタ

Maxim MAX17526 6A電流リミッタは、独自の機能が備わっている調整式パワー・リミッタで、多くの保護機能のなかで電源から引き出される電力や負荷に供給される電力を制限します。これらの保護機能には、調整可能な入力過電圧と低電圧保護、正と負の入力電圧保護、過電流保護、逆電流保護、過温度保護があります。このデバイスは、内蔵低RON(30mΩ typ)NFET、およびオプションの外部NFET用の統合ゲート・ドライブが特徴です。

The Analog Devices MAX17526x 6A Current Limiters are available in a 5mm x 5mm TQFN20 package with an exposed pad for enhanced thermal performance. The devices operate over a -40°C to +125°C extended temperature range.

特徴

  • 堅牢な保護によってシステムのダウンタイムを削減
    • 広い入力供給範囲: +5.5V~+60V
    • 電源または負荷を保護するアクティブ電力制限
    • プログラマブル入力過電圧設定最大40V
    • 負の入力フォールト・トレラント(外部NFET使用時)
    • 逆電流保護(外部NFET使用時)
    • 低RON内部NFET(30mΩ typ)
  • 高速起動とブラウンアウト回復
    • 起動時の連続電流制限
    • サーマルフォールドバック電流制限
  • 再利用を最大化し、再分類を最小化する柔軟性に富んだ設計
    • 調整可能なUVLOとOVLO閾値
    • ±8.5%精度プログラマブル電流制限: 0.6A~6.0A(全温度範囲)
    • プログラマブル過電流応答: 連続、オート再試行、ラッチオフ・モード
    • ロジックレベルと高電圧イネーブル入力(EN、HVEN)
    • 外付けNFETゲート・ドライブ保護
  • 削減されたソリューションのフットプリント
    • 20ピン5mm x 5mm TQFN-EPパッケージ
    • 一般的な使用保護要件のための統合NFET

アプリケーション

  • 産業用配電システム
  • 制御およびオートメーション
  • モーション制御ドライブ
  • ヒューマンマシンインターフェイス(HMI)

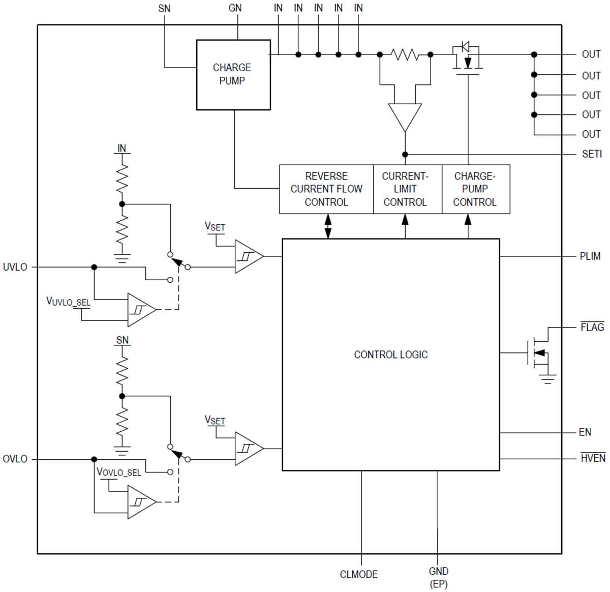
機能図

ブロック図 - Analog Devices Inc. MAX17526 6A電流リミッタ
公開: 2018-08-31 | 更新済み: 2025-10-24