Analog Devices / Maxim Integrated MAX17613システム保護IC

Maxim Integrated MAX17613システム保護ICは、調整可能な過電圧および過電流保護デバイスで、正および負の入力電圧障害からシステムを保護するように設計されています。これらのデバイスは、調整できる入力過電圧保護範囲5.5V~60.0V、調整できる入力低電圧保護範囲4.5V~59.0Vが特徴です。入力低電圧ロックアウト(OVLO)と低電圧ロックアウト(UVLO)閾値は、外付けレジスタを使用して設定できます。さらに、4.2V(typical)での内部入力低電圧閾値が備わっています。

MAX17613は、プログラマブル電流制限保護最大3Aが特徴で、出力での大静電容量の充電を行いながら、起動時の突入電流の制御が可能になります。電流制限閾値は、SETIピンからGNDにレジスタを接続することでプログラミングされています。プログラミングされた閾値にデバイスの電流が達した後、FETの抵抗を変調することで電流のさらなる上昇を防止します。これらのデバイスは、電流制限状態の下で3通りの異なる方法(自動再試行、連続、またはラッチオフ・モード)で動作するようにプログラミングできます。SETIピンに現れる電圧は、デバイスを流れる瞬時電流に比例しており、ADCによって読み取ることができます。

MAX17613は、3種類で販売されています。MAX17613AによってOV、UV、逆電圧保護が実現しています。MAX17613BはOVおよびUV保護を実現しています。MAX17613Cによって逆電圧保護が実現しています。3台のデバイスはすべて、過度の電力消費に対する熱シャットダウン保護が特徴です。

MAX17613A、MAX17613B、MAX17613Cは、すべてコンパクトな20ピンTQFN-EPパッケージで販売されています。また、40°C~+125°Cの拡張動作温度範囲が備わっています。

特徴

  • 堅牢な保護によってシステムのダウンタイムを削減
    • 広い入力供給範囲: +4.5V~+60.0V
    • TVS最大35.0Vまでの入力供給がないホットプラグイン耐性
    • 負の入力許容値: 最高-65V
    • 低RON 130mΩ(typ)
    • 逆電流阻止保護
    • サーマル過負荷保護
    • プログラマブル起動バンキングタイム
    • 広い温度範囲:-40℃~+125℃
    • MAX17613AはOV、UV、逆電圧保護を実現
    • MAX17613BはOVおよびUV保護を実現
    • MAX17613Cは逆電圧保護を実現
  • 柔軟性に富んだ設計オプションを使用して再利用が可能
    • 可変OVLOおよびUVLO閾値
    • プログラマブル順方向電流制限
    • ±3.5%精度で0.15A〜3.0A
    • 全温度範囲にわたる精度
    • プログラマブル過電流故障対応: オートリカバリ、続行、ラッチオフモード
    • スムーズな電流遷移
  • 基板スペースを節約し外付けBOM数を低減
    • パッケージの種類: 20ピンTQFN-EPパッケージ統合FET
    • パッケージの寸法: 4mm x 4mm
    • 無鉛(Pb)、RoHS準拠パッケージ

アプリケーション

  • センサシステム
  • 状況モニタリング
  • 工業センサ
  • プロセス計測器
  • 重み付けおよびバッチ処理システム
  • PLC、制御ネットワーク・モジュール、バッテリ駆動モジュールといった産業用アプリケーション

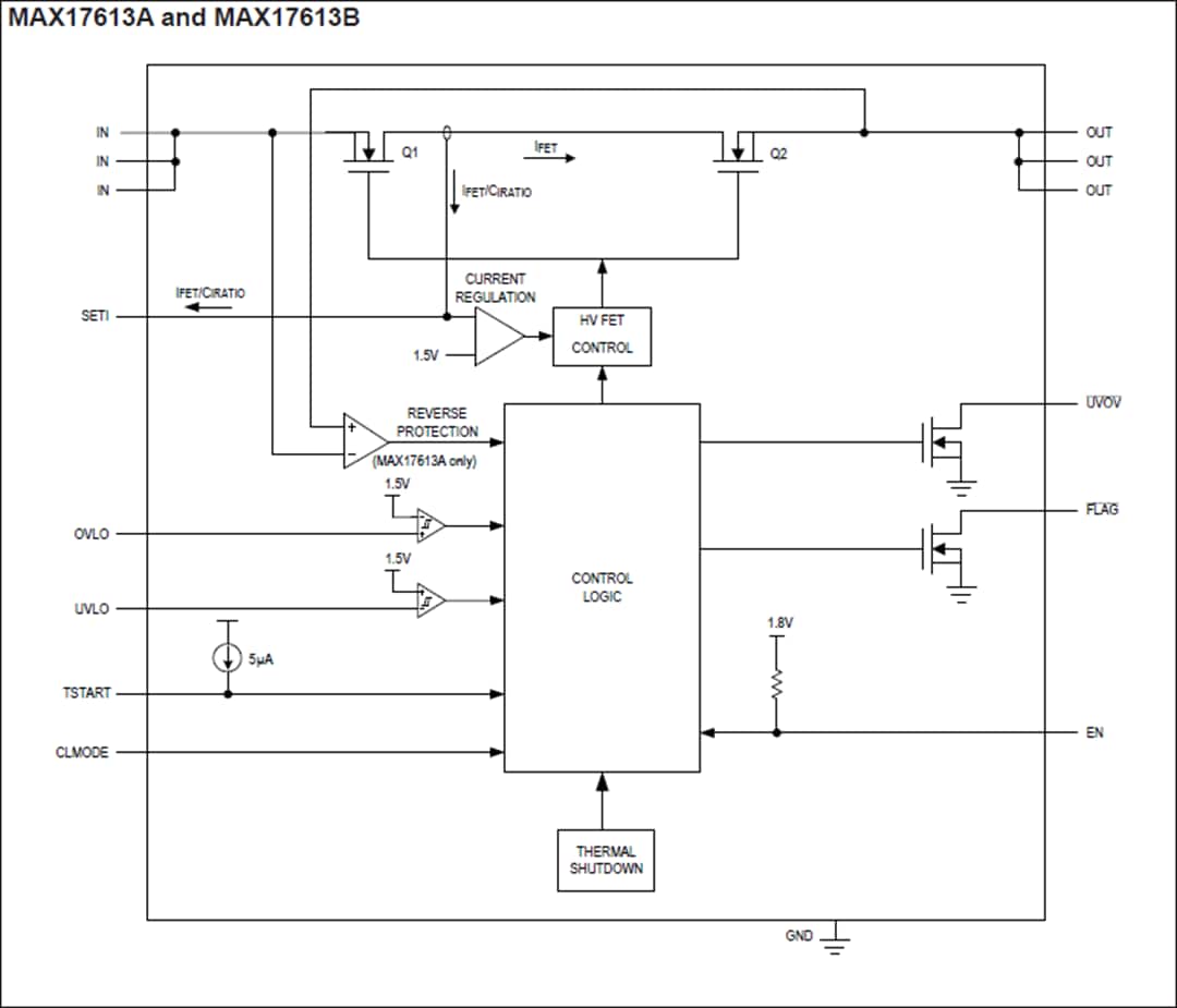
MAX17613A & MAX17613Bのブロック図

ブロック図 - Analog Devices / Maxim Integrated MAX17613システム保護IC

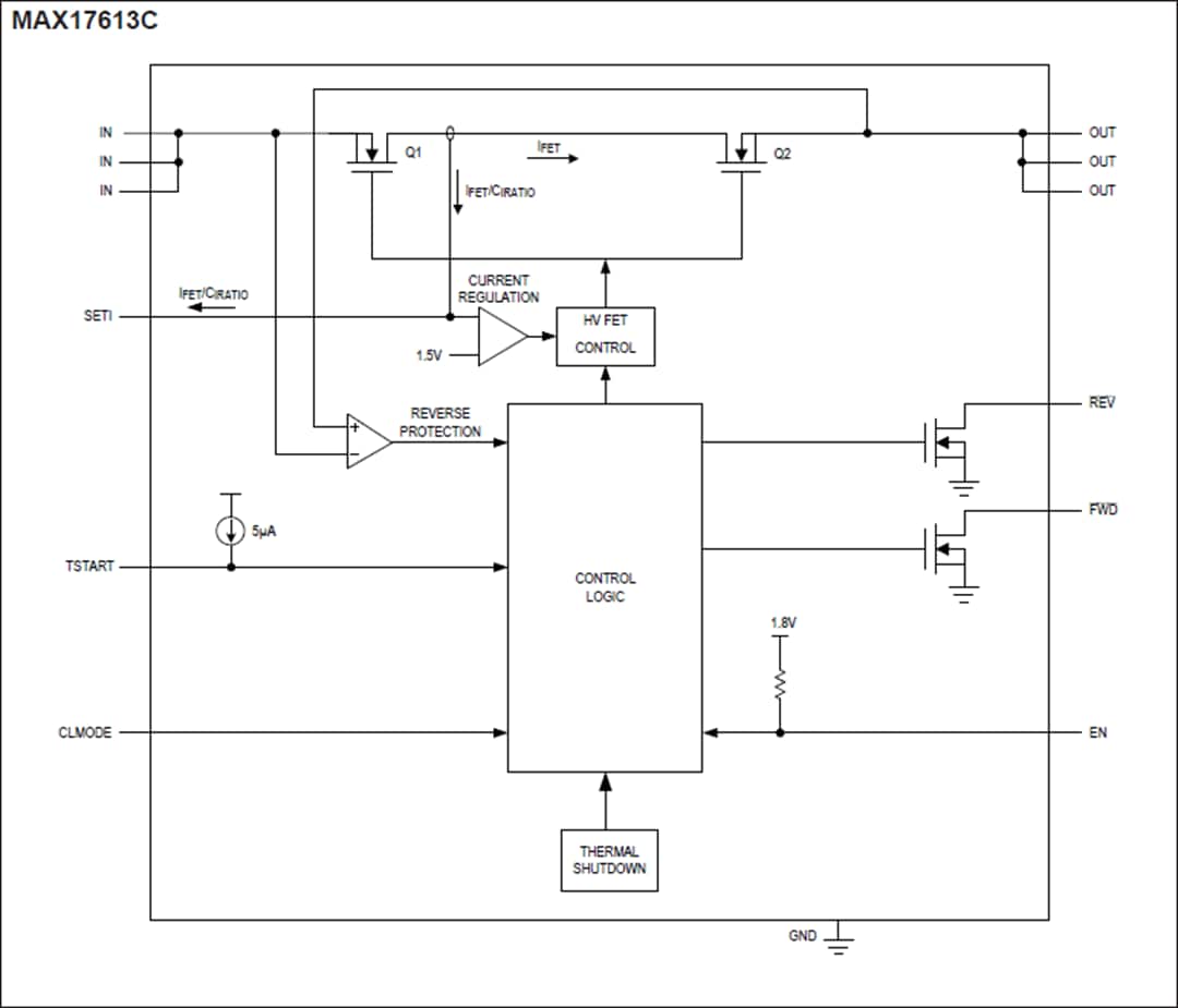
MAX17613Cのブロック図

ブロック図 - Analog Devices / Maxim Integrated MAX17613システム保護IC

MAX17613A & MAX17613Bのアプリケーション回路

アプリケーション回路図 - Analog Devices / Maxim Integrated MAX17613システム保護IC

MAX17613Cのアプリケーション回路

Analog Devices / Maxim Integrated MAX17613システム保護IC
公開: 2019-05-08 | 更新済み: 2023-04-17