Analog Devices Inc. MAX17841B自動SPI通信インターフェイス(ASCI)
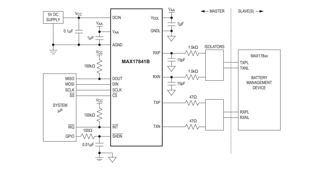
Analog Devices Inc. MAX17841B車載用SPI通信インターフェイス(ASCI) には、SPIポートとユニバーサル非同期レシーバトランスミッタ(UART) が組み合わされており、ADIバッテリマネジメントデバイスとインターフェイス接続するように設計されています。Analog Devices’ のバッテリ管理UARTプロトコルに必要に応じて、マンチェスター符号化/復号化、メッセージフレーミング、パリティ、ウェイクアップ、キープアライブ信号を自動実装するように構成できます。UARTは、0.5Mbps、1Mbps、または2Mbpsのプログラマブルボーレートを備え、シングルエンドまたは差動シグナリングに対応しています。UARTには、28バイト送信バッファおよび62バイト受信バッファを含み、ホストの効率性を目的としてホストを構成できる割込イベントが備わっています。特徴
- ADIのバッテリ管理UARTプロトコルをサポート
- 最大4MHz SPIインターフェイス
- 最大2MbpsプログラマブルUARTボーレート
- 3.3Vまたは5V動作
- 超低自己消費電流
- ASIL要件に対応
- AEC-Q100 Type 2認定
- プログラマブル割込が備わった送受信バッファによって、UARTメッセージのキュー接続が可能
- Manchesterエンコーダとデコーダによって、ホストコントローラの負担を低減
- 動作温度範囲:-40°C~+105°C
アプリケーション
- バッテリ管理システム(BMS)
- 電気自動車とハイブリッド自動車(EV/HEV)
- エネルギー貯蔵システム(ESS)
簡素化された演算回路
公開: 2020-02-17
| 更新済み: 2024-04-19
