Analog Devices Inc. MAX20048 Hブリッジ・バックブースト・コントローラ
Analog Devices Inc. MAX20048 Hブリッジ・バックブースト・コントローラは、電流モード/バックブースト・コントローラです。このデバイスは、4.5V ~ 36Vの入力電圧で動作し、無負荷時の自己消費電流はわずか55µμAです。起動条件が満たされると、2V ~ 36Vの拡張入力電圧範囲で動作可能となります。スイッチング周波数は、220kHz ~ 2.2MHz間でレジスタをプログラム可能で、外部クロックに同期可能です。デバイスの出力電圧は、5V固定、または4V ~ 25Vの範囲で調整可能です。広い入力電圧範囲に加えて、バッテリ過渡時に一定の出力電圧を維持する能力を備え、自動車アプリケーションに最適です。軽負荷アプリケーションでは、ロジック入力(FSYNC)によってスキップモードまたは強制電流消費、あるいは固定周波、強制PWMモードでの動作が可能になり、周波数の変動がなくなり、EMIの最小化に貢献します。保護機能には、サイクルごとの電流制限、自動回復が搭載された熱シャットダウンがあります。MAX20048は、小型4mm x 4mm 24ピンTQFN-EP SWパッケージでご用意があります。特徴
- 厳格な自動車品質や信頼性要件に適合
- コールドクランク状態での動作を実現する2V ~ 36Vの動作VIN 範囲
- 40Vへの入力過渡を許容
- +3.3V~+40VのENピン互換
- -40°C~+125°C自動車用/温度範囲
- AEC-Q100認定
- 小型ソリューションサイズでの効率的なソリューション
- 効率的な低電力動作のためのスキップモード
- 5V出力電圧固定、および4V ~ 25V調整式
- 小さな外部部品を使用できる高スイッチング周波数
- 小型4mm x 4mm 24ピンSW TQFNパッケージ
- 設計者が厳しいOEM電流要件を満たすことに貢献する低自己消費電流
- スタンバイモード時の自己消費電流:55µA
- シャットダウンでの(最大)自己消費電流:10µA
- CISPR25 クラス5要件を満たすEMI緩和
- 220kHz~2.2MHz動作周波数
- 固定周波PWMモード
- 外部周波数同期または同期出力機能(OTPオプションで選択可)
- スペクトラム拡散は、OTPオプションによってICを有効、無効にすることができます。
アプリケーション
- インストルメントクラスタ
- ポイントオブロード電源
- リモートディスプレイ
- 歩調同期式系統
- USB電源
機能ブロック図
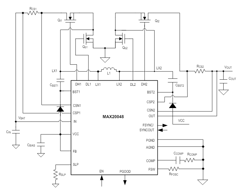
標準アプリケーション回路
推奨PCBレイアウト
公開: 2020-04-22
| 更新済み: 2024-05-14
