ADI MAX20458 36V昇圧コントローラは、最大2.1MHzの高いスイッチング周波数により小型の外付け部品の使用と出力リップルの低減が可能で、AM帯域の干渉を確実になくすことができます。保護機能には、サイクル・バイ・サイクル電流制限と熱シャットダウンがあります。MAX20058ブーストコントローラは、-40°C~+125°Cの車載温度範囲での動作に指定されています。
特徴
- 厳しいOEMモジュールの消費電力と性能仕様に適合
- 5V降圧オン時の電源電流:10μA
- OUTは5Vまたは3.3Vのいずれかが可能
- 全レギュレータオン時の電源電流:30μA
- クランク対応設計が可能
- 最低2Vバッテリ電圧までのコールドクランクを介した安定化における出力電圧
- ワイド入力電源範囲 3.5V~36V
- EMI低減機能により、広い入力電圧範囲を犠牲にすることなく敏感な無線帯域への干渉を抑制
- 20ns(代表値)の最小オン時間により、3.3V出力でスキップなしの動作を保証(2.1MHz時)
- スペクトラム拡散オプション
- 位相ロックループ (PLL) 周波数同期
- 高集積・熱特性強化型パッケージにより基板スペースとコストを削減
- 2つの2.1MHz降圧コンバータと1つの非同期整流式昇圧コントローラを内蔵
- 強制固定周波数およびスキップモードを備えた電流モードコントローラ
- 熱特性強化型5mm x 5mm、28ピンTQFN EPパッケージ
- システムの信頼性を向上させる保護機能
- 供給低電圧ロックアウト
- 過温度と短絡保護
アプリケーション
- 車載用スタート/ストップシステム
- インストルメントクラスタ
- 分散型DC電源システム
- ナビゲーションと無線ヘッドユニット
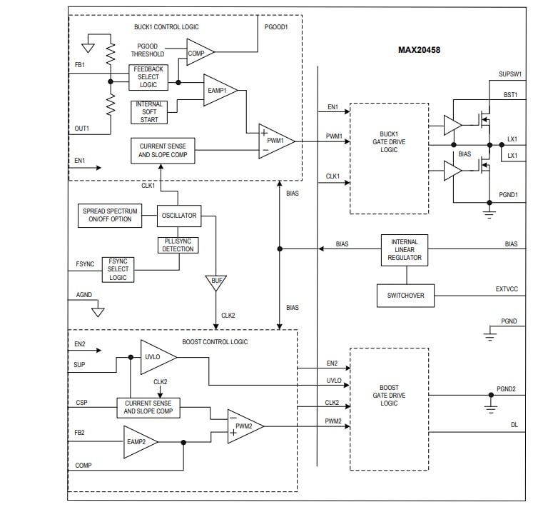
ブロック図
公開: 2020-12-23
| 更新済み: 2024-08-12

