Analog Devices Inc. MAX77751 3.15A USB-C自律充電器
Analog Devices MAX77751 3.15A USB-C自律充電器は、統合USB Type-C® CC検出および逆ブースト機能が搭載されている3.15A充電器です。レジスタを使用して高速充電電流およびトップオフ電流閾値を簡単に構成できます。MAX77751は、4.5V ~13.7Vの入力電圧で動作します。Analog Devices MAX77751 3.15A USB-C自律充電器には、3Aの最大入力電流制限があります。このICには、適応型入力電流制限(AICL)機能も実装されています。これによって入力電流を小さくすることで入力電圧の安定化が図られ、弱いアダプタの崩壊や折りたたみバックの電圧が回避されます。特徴
- 最高16Vまでの保護
- 13.7V最大入力動作電圧
- 3.15A最大充電電流
- 6A放電電流保護
- ファームウェアまたは通信不要
- 集積USB検出
- CC検出(USB Type-C用)
- BC1.2検出(レガシーSDP、DCP、CDP用)
- 自動入力電流制限構成
- 適応型入力電流制限(AICL)による入力電圧安定化
- 最大5.1V、1.5Aの逆ブースト機能
- すべての機能のピン制御
- 抵抗構成が可能な高速充電電流
- 抵抗構成可能トップOFF電流
- 逆ブーストを有効または無効にするENBSTピン
- 充電状態を示すSTATピン
- 入力パワーOK(POK)を示すINOKBピン
- 充電を無効にするITOPOFFピン
- 統合バッテリの真のディスコネクトFET
- 3mm x 3mm、24リード FC2QFNパッケージ
アプリケーション
- モバイル販売時点管理(mPOS)端子
- 携帯用医療機器
- ワイヤレスヘッドフォン
- GPSトラッカ
- ウェアラブルデバイス用の充電クレードル
- パワーバンク
- モバイルルータ
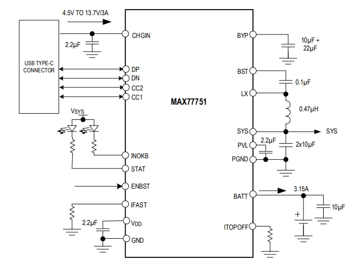
ブロック図
公開: 2020-07-21
| 更新済み: 2024-06-11
