このデバイスは、使い勝手の良さ、最小限の外付け部品を使用した完全構成可能性を実現しています。その他の機能には、サイクル毎のピーク電流制限保護、低電圧ロックアウト(EN/UVLO)、サーマル・シャットダウンがあります。MAXM17552EVKITは、完全工業/車載-40°C~+125°Cの温度範囲で動作します。
特徴
- 広い14V~60Vの入力
- フィードバック電圧精度: ±1.75%
- 出力: 5V、100mA
- 内部補償
- 全セラミックコンデンサ、超コンパクトソリューション
- 固定周波数PWM
- 最低1.2μA(typ)までのシャットダウン電流
- プログラマブル・ソフトスタートとプリバイアス起動
- オープンドレイン・パワーグッド出力(アクティブ・ローRESETピン)
- 設定可能なEN/UVLOスレッショルド
- ヒカップ過電流保護(OCP)
- 過熱保護(OTP)
- 産業用/自動車用温度範囲:-40℃~+125℃
アプリケーション
- 電流ループ駆動センサ: 4mA–20mA
- 高電圧LDO代替
- 冷暖房空調機器およびビル制御
- 産業用センサ
- モータエンコーダ
Additional Resource
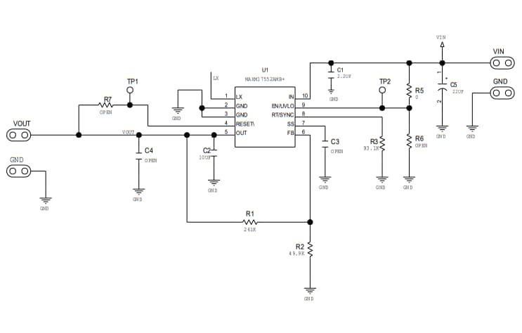
回路図
公開: 2018-10-26
| 更新済み: 2023-04-24

