Bel Power Solutions PES1600-12-080ND 1600W DC-DC電源
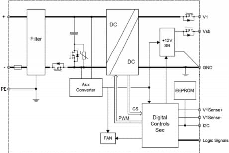
Bel Power Solutions PES1600-12-080ND DC-DCフロントエンド電源は、1600W DC-DC電源で、-40~-75VDCの電圧を絶縁メイン出力+12VDCに変換します。Bel Power Solutions PES1600 DC-DC電源は、性能と信頼性が高いサーバ、ルータ、ネットワーク・スイッチで中間バスアーキテクチャ(IBA)に給電するように設計されています。PES1600-12-080NDには、デジタル制御アーキテクチャがフル活用されており、より高い効率性、制御、機能性を目的としています。この電源は、国際安全基準に準拠しており、欧州の低電圧指令(LVD)のCEマークが表示されています。特徴
- Intel CPRS互換性を満たす設計
- -40~-75VDCの入力電圧範囲
- 1600Wの連続出力パワー能力
- 常時オン12VSB / 3.5Aスタンバイ出力
- アクティブ電流共有による並列動作
- 性能の向上を目的とした完全デジタル制御
- 42W/in3電力密度設計
- 195mm L x 80mm W x 40mm Hフォームファクタ
- ホットプラグ対応
- 制御、プログラミング、モニタリング用のPMBus®通信インターフェイス
- 故障信号付きステータスLED
アプリケーション
- ネットワーキングスイッチ
- サーバとルータ
- 通信
ブロック図
公開: 2018-07-02
| 更新済み: 2022-12-15
