電力サージは精密機器や露出機器に損傷を与える原因となり、安全上の問題は言うまでもなく作動の中断、機器の劣化、システムのダウンタイムあるいは破壊につながる可能性があります。電力サージから人々や機器を保護するために推奨される方法は、超過電圧をブロックすることです。この戦術では、サージ抑制をデバイスと機器に組み込む、あるいはその両方にサージ抑制を組み込み、すべてのダウンストリームデバイスと装置を保護する回路のポイントでサージ抑制を適用する必要があります。
Bournsの正確なサージ保護コンポーネントが指定されたアプリケーションに選択されていることを確認するには、最大連続動作電圧、最大逆作動電圧、ピーク電流、ピーク電力、クランプ電圧を決定する必要があります。
電子書籍
サージ保護デバイス
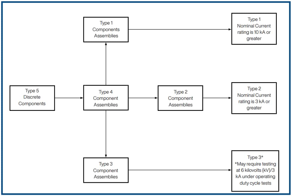
5種類の内訳
公開: 2022-03-11
| 更新済み: 2022-04-07

