AL1698 LEDドライバには、内蔵高電圧JFETがあり、システムに高速起動時間が付与され、ユーザーは簡単で安定したVCC供給設計を行うことができます。AL1698には、600V/2A高電圧MOSFETも統合されています。外付け高電圧MOSFETおよびVCC起動抵抗を排除することによって、230VACトライアック調光可能アプリケーションをカバーでき、システムのBOMコストを削減できます。
AL1698には、内蔵熱フォールドバック保護トリガポイントがあり、自動的に出力電流を低減できます。その他の保護機能によって、LED照明システムの安全性と信頼性が向上しています。AL1698調光曲線は、NEMA SSL6規格を満たしています。前縁と後縁の調光器を含む幅広い調光器に適用され、1%までの深い調光を実現します。
特徴
- ±3%の厳しい電流センス公差
- 100µAの典型的な低起動電流
- 低動作電流:310µA
- 単巻インダクタ
- 広範囲の調光互換性
- 600V/2A MOSFETの統合
- HV JFETの統合
- NEMA SSL6調光カーブに準拠
- 内部保護
- 低電圧ロックアウト(UVLO)
- リーディングエッジブランキング(LEB)
- サイクル別の過電流保護(OCP)
- 出力オープン/ショート保護(OVP/OSP)
- サーマルフォールドバック保護(TFP)
- 過熱防止機能 (OTP)
アプリケーション
- 主電源調光式LEDランプ
- オフラインLED電源
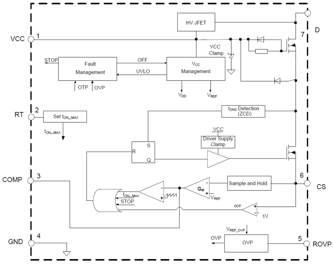
機能ブロック図
公開: 2020-01-17
| 更新済み: 2024-07-03

