Diodes Incorporated AL1698K高効率調光式LEDドライバ
Diodes Incorporated AL1698K高効率調光式LEDドライバは、高効率、高性能、高力率、大電流精密ブースト、バックブースト、フライバック調光式LEDドライバで、トライアック調光式LEDランプアプリケーション向けに設計されています。AL1698Kは、包括的なラインおよび負荷調整により正確な出力電流を実現できます。ブーストトポロジにより機器で90%以上の効率性を達成できるため、照明規制の高効率要件を満たします。広いスイッチング周波数が境界伝導モード(BCM)で動作するため、EMI/EMCの設計とテストが容易になります。Diodes Inc AL1698K高効率調光式LEDドライバは、内蔵高電圧JFETが特徴で、高速起動時間が備わったシステムを実現しており、ユーザーは簡単で安定したVCC 供給を設計できます。AL1698K LEDドライバには、600V/2A高電圧MOSFETが統合されています。外付け高電圧MOSFETを排除することで、120VACおよび230VACトライアック調光可能アプリケーションの両方をカバーでき、システムのBOMコストを削減できます。AL1698Kには、内蔵熱フォールドバック保護トリガポイントがあり、デバイスの出力電流を自動的に低減できます。その他の保護機能によって、LED照明システムの安全性と信頼性が向上しています。
AL1698K調光曲線は、NEMA SSL6規格を満たしています。AL1698Kは、リーディングエッジやトレーリングエッジなどの幅広い調光器に適用され、1%までの深い調光を実現します。
AL1698K LEDドライバは、SO-7パッケージに格納されています。
特徴
- 高効率 >90%(ブーストトポロジ)
- ±3%の厳格な電流センス公差
- 内部保護
- 不足電圧ロックアウト(UVLO)
- リーディングエッジブランキング(LEB)
- サイクル別の過電流保護(OCP)
- 過電圧保護(OVP)
- 出力短絡保護(OSP)
- サーマルフォールドバック保護(TFP)
- 過熱保護(OTP)
- 低動作電流:310µA
- NEMA SSL6調光曲線に準拠
- HV JFETの統合
- 単巻インダクタ
- 広範囲の調光互換性
- 600V/2A MOSFETの統合
- SO-7パッケージ
- 完全にリードフリー、RoHSに完全準拠
- ハロゲンとアンチモンフリー「グリーン」デバイス
アプリケーション
- 主電源レトロフィットTxチューブLED ランプ
- LEDハイベイランプ
- LED電源モジュール
- トライアック調光式LEDランプ
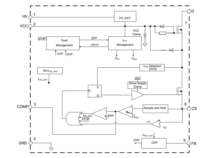
ブロック図
ピン割当
公開: 2022-09-28
| 更新済み: 2023-09-22
